Texas Instruments bq2969 Overvoltage Protector
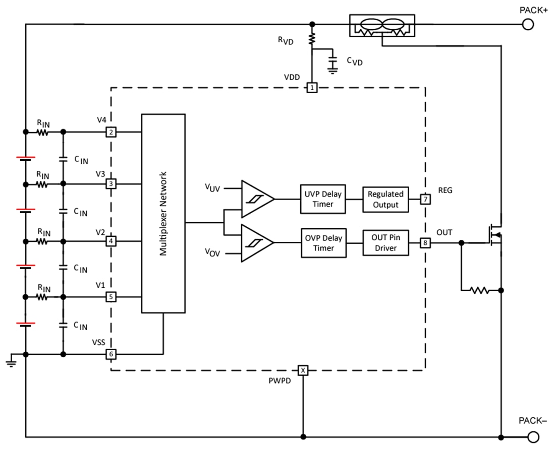
Texas Instruments bq2969 Overvoltage Protector is a high-accuracy, low-power overvoltage protector with a 3mA regulated output supply for Li-ion and LiFePO4 (LFP) battery pack applications. Each cell in a 2-series to 4-series cell stack is individually monitored for an overvoltage condition. Upon detection of an overvoltage condition on any cell, an internally fixed delay timer is initiated. Upon expiration of the delay timer, the output pin is triggered into an active state to indicate that an overvoltage condition has occurred.The regulated output supply delivers up to 3mA output current to drive always-on circuits, such as a real-time clock (RTC) oscillator. The bq2969 family has a self-disable function that turns off the regulated output if any cell voltage falls below a programmable undervoltage threshold, thereby preventing battery drain.
The Texas Instruments bq2969 provides exceptionally low power operation, drawing only 1.23µA during normal operation (excluding regulator load current) and dropping to 0.25uA when undervoltage. Even when undervoltage, the device can still detect an overvoltage condition on any other cell (which can occur in an imbalanced pack) and assert the output pin.
Features
- 2-series, 3-series, and 4-series cell overvoltage protection (OVP)
- Factory programmed OVP threshold (3.6V to 5.2V) with ±12mV accuracy
- Fixed delay timer to trigger FET drive output (0.25s to 6.5s options)
- Output pin options
- Active high
- Open-drain - active pulldown
- Open-drain - inactive pulldown
- Integrated 3mA regulated output programmable to 3.8V, 3.3V, 3.15V, 3.0V, 2.5V, 1.8V, or 1.5V
- Factory-programmed undervoltage (UV) detection threshold (1V to 4.15V) to disable the regulator
- OVP remains operational even in undervoltage condition
- Multiple power modes
- NORMAL mode - no OV or UV: ICC ≅ 1.23µA
- Undervoltage mode - UV detected: ICC ≅ 0.25µA
- Overvoltage mode - OV detected: ICC ≅ 19µA
- Low leakage current per cell input < 100nA
- 8-Pin WSON (2mm × 2mm) small package footprint
Applications
- Notebook PC
- Ultrabooks
- Portable medical electronics
- UPS battery backup systems
Functional Block Diagram
Publicerad: 2024-09-24
| Uppdaterad: 2025-01-15
