Texas Instruments DRV10964 Sensorless BLDC Motor Driver
Texas Instruments DRV10964 Sensorless BLDC Motor Driver is a three-phase sensorless motor driver with integrated power MOSFETs. It is specifically designed for high-efficiency, low noise, and low external component count motor drive applications. The proprietary sensorless windowless 180° sinusoidal control scheme offers ultra-quiet motor drive performance. The DRV10964 contains an intelligent lock detect function and other internal protection circuits to ensure safe operation. The Texas Instruments DRV10964 is available in a thermally efficient 10-pin USON package with an exposed thermal pad.Features
- Proprietary sensorless windowless 180° sinusoidal control scheme
- Input voltage range of 2.1V to 5.5V
- 500mA output current
- Low quiescent current 15µA (typical) at sleep mode
- Total driver H+L Rdson less than 1.5Ω
- Current limit and short-circuit current protection
- Lock detection
- Anti Voltage Surge (AVS)
- UVLO
- Thermal shutdown
Applications
- Notebook CPU fans
- Game station CPU fans
- ASIC cooling fans
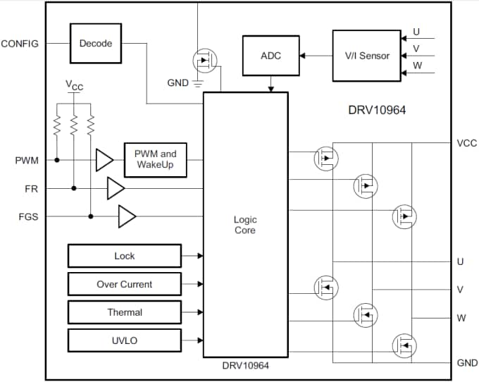
Functional Block Diagram
Publicerad: 2016-05-06
| Uppdaterad: 2022-03-11
