Texas Instruments DRV8833 Dual H-Bridge Motor Drivers
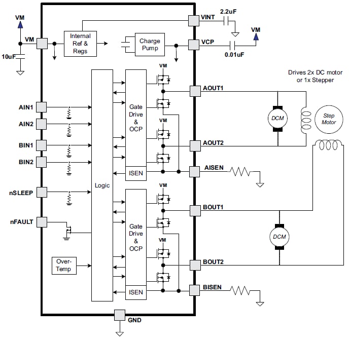
Texas Instruments DRV8833 dual H-bridge motor drivers provide a dual bridge motor driver solution for toys, printers, and other mechatronic applications. The DRV8833 has two H-bridge drivers and can drive two DC brush motors, a bipolar stepper motor, solenoids, or other inductive loads. The out driver block of each H-bridge consists of N-channel power MOSFETs configured as an H-bridge to drive the motor windings. Each H-bridge includes circuitry to regulate or limit the winding current. Texas Instruments DRV8833 dual H-bridge motor drivers are capable of driving up to 1.5A RMS (or DC) continuously at 25ºC with a VM supply of 5V. It can support peak currents of up to 2A per bridge. Current capability is reduced slightly at lower VM voltages.Features
- Dual-H-Bridge Current-Control Motor Driver
- Capable of Driving Two DC Motors or One Stepper Motor
- Low MOSFET On-Resistance: HS + LS 360mΩ
- Output Current 1.5A RMS, 2A Peak per H-Bridge (at VM = 5V, 25°C)
- Output Current (at VM = 5 V, 25°C)
- 1.5A RMS, 2A Peak per H-Bridge in PWP and RTY Package Options
- 500mA RMS, 2A Peak per H-Bridge in PW Package Option
- Outputs can be in Parallel for
- 3A RMS, 4A Peak (PWP and RTY)
- 1A RMS, 4A Peak (PW)
- Wide Power Supply Voltage Range: 2.7V - 10.8V
- PWM Winding Current Regulation/Limiting
- Thermally Enhanced Surface Mount Package
Applications
- Battery-Powered Toys
- POS Printers
- Video Security Cameras
- Office Automation Machines
- Gaming Machines
- Robotics
Functional Block Diagram
Publicerad: 2012-02-14
| Uppdaterad: 2025-04-25
