Texas Instruments LM25180/LM25180-Q1 PSR Flyback Converter

Texas Instruments LM25180/LM25180-Q1 Primary-Side Regulated (PSR) Flyback Converter has high efficiency over a wide input voltage range of 4.5V to 42V. The isolated output voltage is sampled from the primary-side flyback voltage, eliminating the need for an optocoupler, voltage reference, or a third winding from the transformer for output voltage regulation. The high level of integration results in a simple, reliable, and high-density design with only one component crossing the isolation barrier. Boundary conduction mode (BCM) switching enables a compact magnetic solution and better than ±1.5% load and line regulation performance. An integrated 65V power MOSFET provides an output power of up to 7W with enhanced headroom for line transients.

The LM25180/LM25180-Q1 converter simplifies the implementation of isolated DC/DC supplies with optional features to optimize performance for the target end equipment. The output voltage is set by one resistor, while an optional resistor improves output voltage accuracy by negating the thermal coefficient of the flyback diode voltage drop. Features include an internally fixed or externally programmable soft start and optional bias supply connection for higher efficiency. Additional features include precision enable input with hysteresis for adjustable line UVLO, hiccup-mode overload protection, and thermal shutdown protection with automatic recovery. The Texas Instruments LM25180-Q1 devices are AEC-Q100 qualified for automotive applications.

Features

  • Designed for reliable and rugged applications
    • Wide input voltage range of 4.5V to 42V
    • Robust solution with only one component crossing the isolation barrier
    • ±1.5% total output regulation accuracy
    • Optional VOUT temperature compensation
    • 6ms internal or programmable soft-start
    • Input UVLO and thermal shutdown protection
    • Hiccup-mode overcurrent fault protection
    • –40°C to +150°C junction temperature range
  • Integration reduces solution size and cost
    • Integrated 65V, 0.4Ω power MOSFET
    • No optocoupler or transformer auxiliary winding is required for VOUT regulation
    • Internal loop compensation
    • Low EMI operation to meet CISPR 32
  • High-efficiency PSR flyback operation
    • Quasi-resonant switching in boundary conduction mode (BCM) at heavy load
    • Low input quiescent current
    • External bias option for improved efficiency
    • Single- and multi-output implementations

Applications

  • Isolated field transmitters and field actuators
  • Multi-output rails for analog input modules
  • Motor drive: IGBT gate drive supplies
  • Building automation HVAC systems

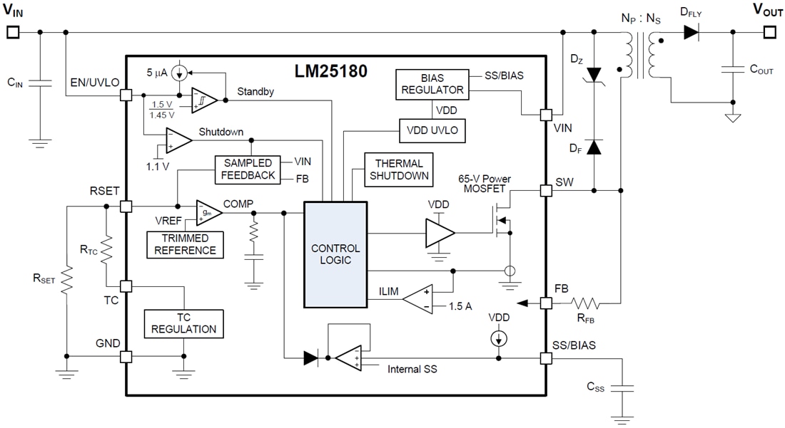
Functional Block Diagram

Block Diagram - Texas Instruments LM25180/LM25180-Q1 PSR Flyback Converter
Publicerad: 2019-09-26 | Uppdaterad: 2023-11-14