Texas Instruments LM25185/LM25185-Q1 PSR Flyback DC-DC Controller

Texas Instruments LM25185/LM25185-Q1 PSR Flyback DC-DC Controller is a primary-side regulated (PSR) flyback controller with high efficiency over a voltage range of 4.5V to 42V. The isolated output voltage is sampled from the primary-side flyback voltage. This feature eliminates the need for a voltage reference, optocoupler, or third winding from the transformer for output voltage regulation. The high level of integration results in a reliable, high-density, and simple design with only a transformer crossing the isolation barrier. Boundary conduction mode (BCM) switching enables a compact magnetic design, performing better than ±1.5% load and line regulation. BCM supports up to 42V input applications with enhanced headroom for line transients.

The LM25185/LM25185-Q1 flyback controller simplifies the implementation of isolated DC-DC supplies with optional features to optimize performance for the target end equipment. The output voltage is set by one resistor, while an optional resistor improves output voltage accuracy by negating the thermal coefficient of the flyback diode voltage drop. The LM25185 controller, with the integrated high-current MOSFET gate driver, extends the power range from less than 1W to more than 50W, making the device a scalable and easy-to-migrate design over a wide power range. The tunable compensation using the COMP pin and the adjustable peak current limit with the current-sensing resistor make the design flexible and an excellent choice for different application requirements.

The LM25185/LM25185-Q1 flyback controller is available in a 14-pin, 5mm x 4.4mm, thermally-enhanced HTSSOP package with a 0.65mm pin pitch. Texas Instruments LM25185-Q1 devices are AEC-Q100 qualified for automotive applications.

Flyers

  • Functional Safety-Capable
    • Documentation available to aid functional safety system design
  • 4.5V to 42V wide input voltage range
  • Extended power range from less than 1W to more than 50W
  • Robust PSR flyback design for reliable and rugged applications
    • Robust design with only a transformer crossing the isolation barrier
    • ±1.5% total output regulation accuracy
    • Optional VOUT temperature compensation
    • Input UVLO and thermal shutdown protection
    • Hiccup-mode overcurrent fault protection
    • 0.9mm HV-LV pin spacing in 14-pin HTSSOP package
    • –40°C to +150°C junction temperature range
  • Integration reduces design size and cost
    • No optocoupler or transformer auxiliary winding is required for VOUT regulation
    • 2A peak sink and 1A peak source high-current power MOSFET gate driver
  • High efficiency with best-in-class active IQ
    • Quasi-resonant switching in boundary conduction mode (BCM) at heavy load
    • External VCC option for improved efficiency
    • High light-load efficiency with the lowest IQ (25µA typical with external VCC)
    • Single and multiple output implementations
  • Ultra-low conducted and radiated EMI signatures
    • Soft switching avoids diode reverse recovery
    • Designed for CISPR 32 EMI requirement

Applications

  • Factory automation and control
    • Isolated field transmitters
    • Field actuators
    • Multiple output rails for analog input modules
  • Motor drives
    • IGBT and SiC gate drive supplies
  • Solar energy systems
    • Microinverter and Solar power optimizer
  • PoE PD DC/DC converters
  • Building automation HVAC systems
  • Generic isolated bias power rails for industrial and telecom systems
  • Generic IGBT, MOSFET, GaN, and SiC gate drivers

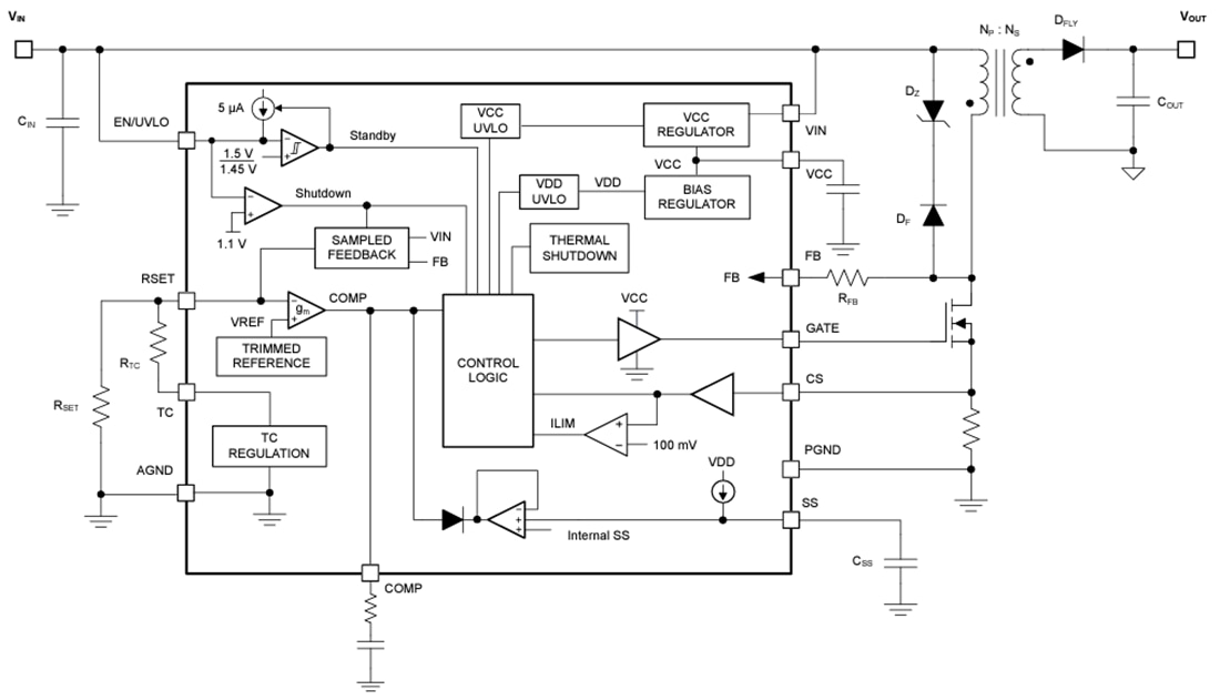
Functional Block Diagram

Block Diagram - Texas Instruments LM25185/LM25185-Q1 PSR Flyback DC-DC Controller
Publicerad: 2024-02-08 | Uppdaterad: 2024-02-14