Texas Instruments LM3402/LM3402HV Constant Current Buck Regulators
Texas Instruments LM3402/LM3402HV Constant Current Buck Regulators are monolithic switching regulators designed to deliver constant currents to high-power LEDs. Ideal for automotive, industrial, and general lighting applications, they contain a high-side N-channel MOSFET switch with a current limit of 735mA for step-down (Buck) regulators. Hysteretic control with controlled on-time is coupled with an external resistor. This allows the converter output voltage to adjust as needed to deliver a constant current to series and series - parallel-connected arrays of LEDs. They can be of varying number and type, LED dimming by pulse width modulation (PWM) or broken/open LED protection. Low-power shutdown and thermal shutdown complete the feature set available with this device.Features
- Integrated 0.5A N-channel MOSFET
- VIN range from 6V to 42V (LM3402)
- VIN range from 6V to 75V (LM3402HV)
- 500mA output current overtemperature
- Cycle-by-Cycle current limit
- No control loop compensation required
- Separate PWM dimming and low power shutdown
- Supports all-ceramic output capacitors and capacitor-less outputs
- Thermal shutdown protection
- VSSOP, SO PowerPAD packages
Applications
- LED driver
- Constant current source
- Automotive lighting
- General illumination
- Industrial lighting
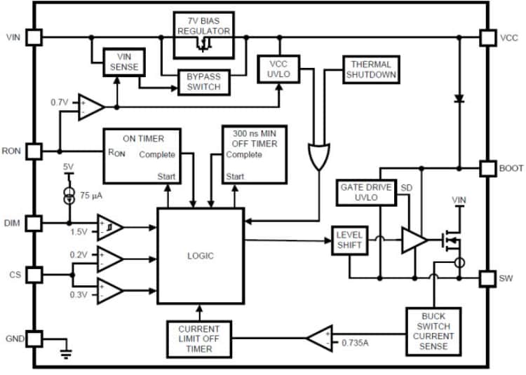
Block Diagram
Publicerad: 2015-09-09
| Uppdaterad: 2022-03-11
