Texas Instruments LM5190/Q1 Automotive Synchronous Buck Controllers
Texas Instruments LM5190/LM5190-Q1 Automotive Synchronous Buck Controller offers Constant-Current Constant-Voltage (CC-CV) regulation and a wide input voltage operating range of 5V to 80V. These ultra-low IQ, synchronous buck DC/DC controllers use a peak current-mode control architecture for easy loop compensation, excellent load and line regulation, and fast transient response. The integrated CC-CV operation provides a seamless transition between CC and CV mode, as well as high regulation accuracy for voltage and current. This CC-CV operation effectively lowers the bill of materials (BOM) count and cost for applications requiring average output current control. Texas Instruments LM5190/LM5190-Q1 automotive synchronous buck controllers feature a 3.5mm x 4.5mm, thermally enhanced, 19-pin VQFN package with wettable flank pins to assist optical inspection during manufacturing. Applications include supercapacitor energy backup, USB power delivery, power tools, and solar energy.Features
- AEC-Q100 qualified for automotive applications
- -40°C to +125°C ambient operating temperature range
- Wide 5V to 80V input voltage operating range
- 0.8V to 80V adjustable output voltage, or 5V or 12V fixed output
- CC-CV operation
- ±4.5% current regulation accuracy (LM5190-Q1)
- ±1% voltage regulation accuracy (LM5190-Q1)
- ±3% current regulation accuracy (LM5190)
- ±1% voltage regulation accuracy (LM5190)
- Current monitoring and constant current features
- Analog voltage proportional to output current (IMON)
- Programmable average output current limit (ILIM)
- Dynamic average output current limit (ISET)
- 2.3µA typical shutdown mode IQ and 15µA typical sleep mode IQ
- Standard-level MOSFET driver
- Power-good output voltage status indicator (PGOOD)
- 100kHz to 2.2MHz programmable switching frequency
- Optional external clock synchronization
- Selectable dual random spread spectrum (DRSS) for enhanced EMI performance across low and high-frequency bands
- Internal slope compensation and internal bootstrap diode
- Dual-input VCC regulator to reduce power dissipation (BIAS)
- 3.5mm x 4.5mm, thermally enhanced, 19-pin VQFN package with wettable flank pins
Applications
- Supercapacitor energy backup
- USB power delivery
- E-bikes
- Power tools
- Server battery-backup units (BBU)
- Energy storage systems and solar energy
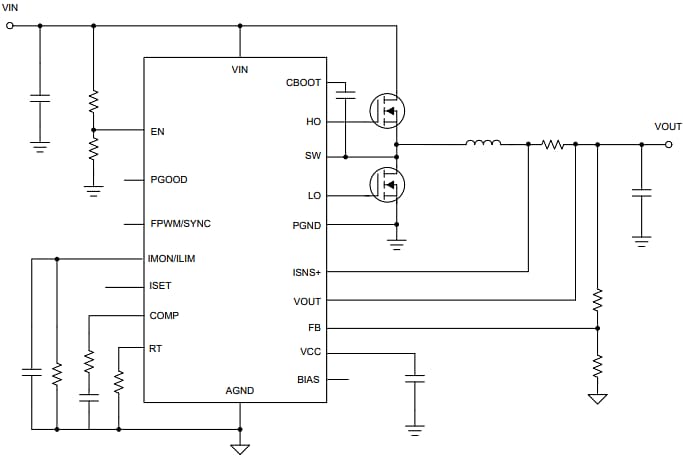
Typical Application Schematic
Additional Resource
Publicerad: 2024-10-16
| Uppdaterad: 2025-05-06
