Texas Instruments LM74680 Ideal Diode Bridge Controller
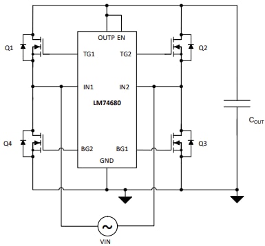
Texas Instruments LM74680 Ideal Diode Bridge Controller rectifies voltage by driving four N-channel MOSFETs in a full-bridge configuration. This controller enables lower voltage drop and reduced power dissipation to simplify the power supply design, eliminate heat sinks, and reduce PCB area. The LM74680 bridge controller operates at a 5V to 80V input voltage range. This device features 4x integrated gate drive control, 165μA gate pull-up strength, and 100mA gate pull-down strength. This controller includes an enable pin for the gate driver to be either enabled or disabled by an external signal. Typical applications include IP cameras, thermostats, video doorbells, power distribution systems, and polarity-agnostic power inputs.The LM74680 bridge controller operates at a temperature range of -40°C to 125°C and supports voltage rectification from DC to 1kHz. This diode bridge controller comes in a small footprint 3mm x 3mm VQFN-12 package and meets IPC-9592 spacing rules.
Features
- 5V to 80V input operating voltage range
- 100V absolute maximum voltage
- 4× integrated gate drive control
- 165μA gate pull-up strength
- 100mA gate pull-down strength
- VTG_REG = 11mV linear gate regulation control for supply ORing applications
- Enable pin for user-controlled device on/off function
- -40°C to 125°C operating junction temperature range
- Small footprint:
- 3mm x 3mm VQFN-12
- Meets IPC-9592 spacing rules
Applications
- Video door bell
- IP cameras
- Thermostat
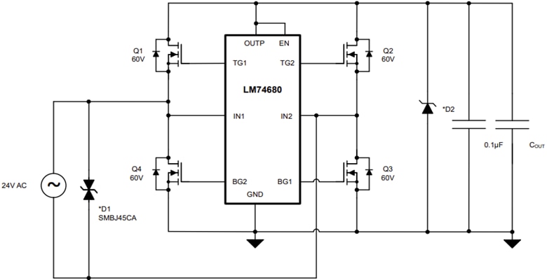
- Power distribution systems (24VAC)
- Polarity agnostic power inputs
Block Diagram
Typical Application Diagram
Typical Application Schematic
Publicerad: 2025-01-15
| Uppdaterad: 2025-03-17
