Texas Instruments LM74681 100V Ideal Diode Bridge Controller
Texas Instruments LM74681 100V Ideal Diode Bridge Controller drives a MOSFET bridge that enables efficient low-loss bridge rectifier solutions in Power over Ethernet (PoE) applications. This device operates at a 30V to 90V input voltage range. The LM74681 controller features 4x integrated gate drive control, 165µA gate pull-up strength, and 100mA gate pull-down strength. This controller includes a 0.27µA ultra-low quiescent current to ensure no data corruption during the PoE PD detection and classification phase. The LM74681 controller consists of an enable pin for a user-controlled device on/off function and operates at a junction temperature range of -40°C to 125°C. This controller comes in a 3mm x 3mm WSON-12 package and meets IPC-9592 spacing rules. Typical applications include polarity agnostic power inputs, video surveillance IP cameras, and PoE-powered devices (48V).Features
- 30V to 90V input operating voltage range
- 100V absolute maximum voltage
- 4x integrated gate drive control
- 165μA gate pull-up strength
- 100mA gate pull-down strength
- Ultra-low quiescent current of 0.27μA during detection and classification phase (VIN1-IN2 <23V)
- VTG_REG = 11mV linear gate regulation control for supply ORing applications
- Enable pin for the user-controlled device on/off function
- -40°C to 125°C operating junction temperature range
- 3mm x 3mm WSON-12 small footprint
- Meets IPC-9592 spacing rules
Applications
- PoE powered devices (48V)
- IP cameras for video surveillance
- Polarity agnostic power inputs
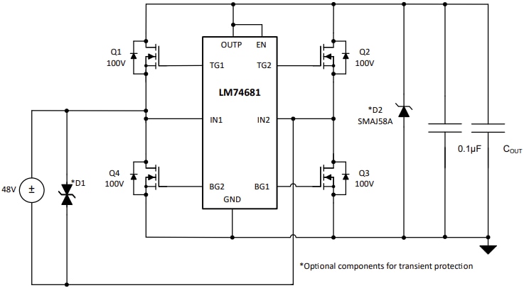
Typical Application Schematic Diagram
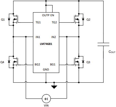
Functional Block Diagram
Typical Application Circuit Diagram
Publicerad: 2025-01-15
| Uppdaterad: 2025-03-17
