Texas Instruments LM74720-Q1 Ideal Diode Controller
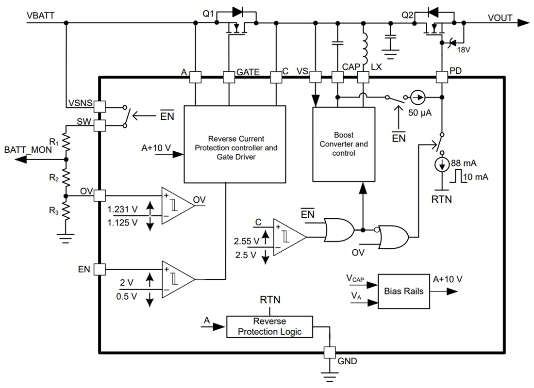
Texas Instruments LM74720-Q1 Ideal Diode Controller drives and controls external back-to-back N-Channel MOSFETs to emulate an ideal diode rectifier with power path ON/OFF control and overvoltage protection. The wide input supply of 3V to 65V allows protection and control of 12V and 24V automotive battery-powered ECUs. The device can withstand and protect the loads from negative supply voltages down to –65V. An integrated ideal diode controller (GATE) drives the first MOSFET to replace a Schottky diode for reverse input protection and output voltage holdup. A strong boost regulator with fast turn ON and OFF comparators ensures robust and efficient MOSFET switching performance during automotive testing, such as ISO16750 or LV124, where an ECU is subjected to input short interruptions and AC superimpose input signals up to 100kHz frequency. Low quiescent current 35µA (maximum) in operation enables always ON system designs. The Texas Instruments LM74720-Q1 allows load disconnect control using an EN pin with a second MOSFET in the power path. Quiescent current reduces to 3.3µA (maximum) with EN low. The device features an adjustable overvoltage cut-off protection feature for load dump protection.Features
- AEC-Q100 qualified with the following results
- Device temperature grade 1 (–40°C to +125°C ambient operating temperature range)
- Device HBM ESD classification level 2
- Device CDM ESD classification level C4B
- 3V to 65V input range
- Reverse input protection down to –65V
- Low quiescent current, 35µA (max) in operation
- Low 3.3µA (max) shutdown current (EN = Low)
- Ideal diode operation with 17mV A to C forward voltage drop regulation
- Drives external back-to-back N-Channel MOSFETs
- Integrated 29mA boost regulator
- Fast response to reverse current blocking (0.5µs)
- Active rectification up to 100kHz
- Adjustable overvoltage protection
- Meets automotive ISO7637 transient requirements with a suitable TVS diode
- Available in a space-saving 12-pin WSON package
- Pin-to-pin compatible with LM74721-Q1
Applications
- Automotive battery protection
- ADAS domain controller
- Premium audio amplifier
- Head unit
- Gateway
Functional Block Diagram
Publicerad: 2022-05-06
| Uppdaterad: 2025-03-06
