Texas Instruments LMK1D1208I I2C Low-Additive Jitter LVDS Buffers

Texas Instruments LMK1D1208I I2C Low-Additive Jitter LVDS Buffers offer two inputs and eight pairs of differential LVDS clock outputs (OUT0 through OUT7) with minimum skew for clock distribution. The inputs allow a choice of either LVDS, LVPECL, LVCMOS, HCSL, or CML.

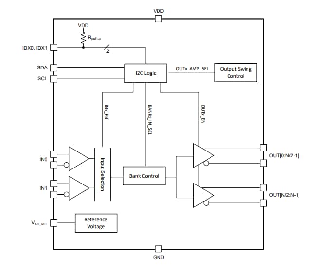
The TI LMK1D1208I I2C Low-Additive Jitter LVDS Buffers are intended for driving 50Ω transmission lines. Furthermore, when users are driving inputs in single-ended mode, they should apply the appropriate bias voltage to the unused negative input pin. The device's I2C programming allows configuration as a single bank buffer (one of the two inputs is distributed to eight output pairs) or a dual bank buffer (each input is distributed to four outputs pairs). The LMK1D1208I can configure each output to have either a standard (350mV) or boosted (500mV) swing. The LMK1D1208I combines individual output channel enable/disable through I2C programming. The buffers provide fail-safe inputs that prevent oscillation at the outputs without an input signal and allow for input signals before VDD is supplied.

The LMK1D1208I operates in a 1.8V, 2.5V, or 3.3V supply environment and is distinguished from –40°C to 105°C (ambient temperature).

Features

  • High-performance LVDS clock buffer family with 2 inputs and 8 outputs
  • Output frequency up to 2GHz
  • 1.8V / 2.5V / 3.3V ± 5% Supply voltage
  • Device configurability through I2C programming
    • Individual input and output enable/disable
    • Individual output amplitude select (standard or boosted)
    • Bank input multiplexer
  • Four programmable I2C addresses through IDX pins
  • <60fs RMS maximum in 12kHz to 20MHz at 156.25MHz Low additive jitter
    • -164dBc/Hz (typical) Very low phase noise floor
  • <575ps maximum Very low propagation delay
  • 20ps Maximum output skew
  • Universal inputs accept LVDS, LVPECL, LVCMOS, HCSL, and CML
  • Fail-safe inputs
  • LVDS reference voltage, VAC_REF, are available for capacitively coupled inputs
  • –40°C to 105°C Industrial temperature range
  • 6mm × 6mm, 40-Pin VQFN (RHA) Packages available

Applications

  • Telecommunications and networking
  • Medical imaging
  • Test and measurement equipment
  • Wireless communications
  • Pro audio/video

Application Example

Application Circuit Diagram - Texas Instruments LMK1D1208I I2C Low-Additive Jitter LVDS Buffers

Block Diagram

Block Diagram - Texas Instruments LMK1D1208I I2C Low-Additive Jitter LVDS Buffers
Publicerad: 2022-04-05 | Uppdaterad: 2022-04-27