Texas Instruments LMR514x0/LMR514x0-Q1 Step-Down DC/DC Converters
Texas Instruments LMR514x0/LMR514x0-Q1 Synchronous Step-Down DC/DC Converters are wide-VIN, easy-to-use synchronous buck converters capable of driving up to 4A or 5A load current. With a wide input range of 4V to 36V, the device is suitable for various industrial applications for power conditioning from an unregulated source. The LMR514x0/LMR514x0-Q1 features an adjustable switching frequency from 200kHz to 1.1MHz with an external resistor, providing the flexibility to optimize efficiency or external component size. The device has a PFM version to realize high efficiency at light load and an FPWM version to achieve constant frequency and small output voltage ripple over the full load range. Soft-start and compensation circuits are implemented internally, which allows the device to be used with minimum external components.The device has built-in protection features, such as cycle-by-cycle current limit, hiccup mode short-circuit protection, and thermal shutdown in case of excessive power dissipation. The Texas Instruments LMR514x0/LMR514x0-Q1 is available in the WSON-12 package. The LMR514x0-Q1 devices are AEC-Q100 qualified for automotive applications.
Features
- Configured for rugged industrial applications
- 4V to 36V wide input voltage range
- 4A (LMR51440/LME51440-Q1) or 5A (LMR51450/LMR51450-Q1) continuous output current
- ±1.0% tolerance voltage reference at room temperature
- 75ns (typical) minimum switching-on time
- 25µA low quiescent current
- 200kHz to 1.1MHz adjustable frequency
- Frequency spread spectrum (PFM variant)
- Protection features
- Precision enable input
- Open-drain PGOOD
- VIN undervoltage lockout (UVLO)
- Cycle-by-cycle current limiting
- Short-circuit protection with hiccup mode
- Thermal shutdown
- Low dropout mode operation
- –40°C to 150°C junction temperature range
- Functional Safety-Capable
- Documentation available to aid functional safety system design
- Small solution size and ease of use
- Integrated synchronous rectification
- Internal compensation for ease of use
- WSON-12 package
- Various options in a pin-to-pin compatible package
- PFM and forced PWM (FPWM) options
Applications
- Major appliances
- PLC, DCS, and PAC
- Test and measurement instrumentation
- Power delivery
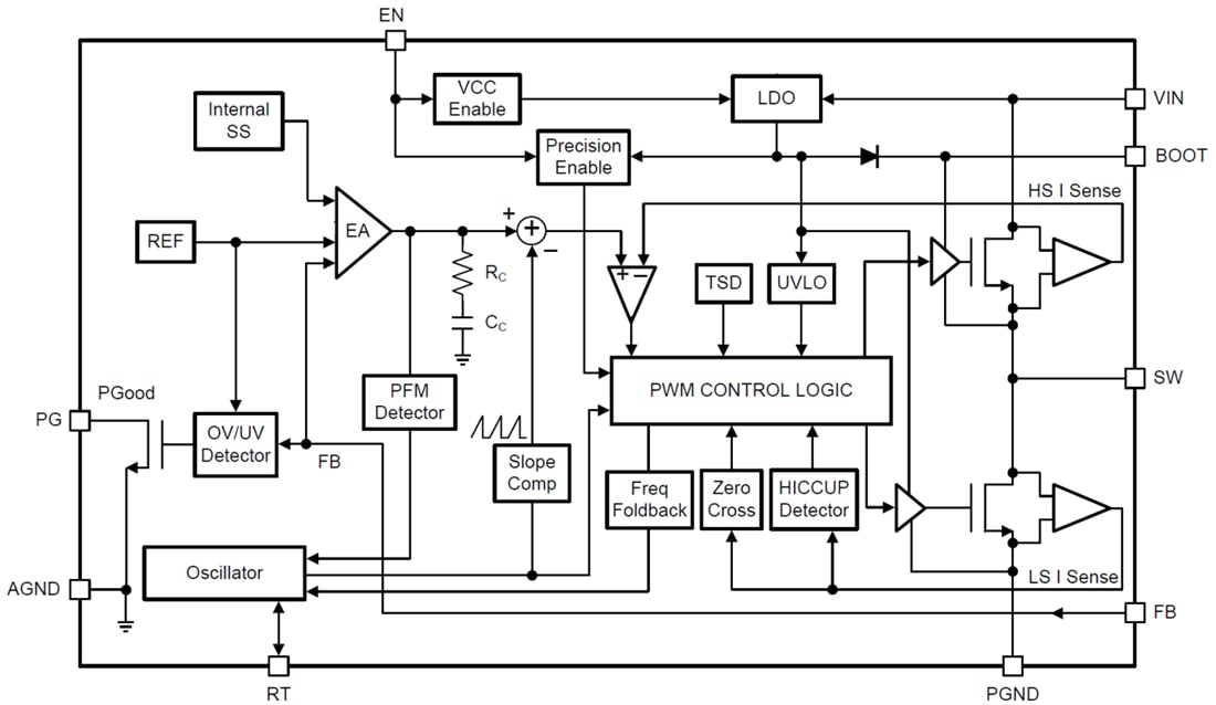
Functional Block Diagram
Publicerad: 2023-01-18
| Uppdaterad: 2025-05-15
