Texas Instruments LMV3xxA/LMV3xxA-Q1 Low-Voltage Op Amplifiers
Texas Instruments LMV3xxA/LMV3xxA-Q1 Low-Voltage Operational Amplifiers (Op Amps) are low-voltage (2.5V to 5.5V) op amps with rail-to-rail output swing capabilities. These op amps provide a cost-effective solution for space-constrained applications. These applications include large appliances, smoke detectors, and personal electronics, requiring low-voltage operation and high capacitive-load drive. The capacitive-load drive of the LMV3xxA is 500pF, and the resistive open-loop output impedance makes stabilization easier with much higher capacitive loads. These op amps are designed specifically for low-voltage operation (2.5V to 5.5V) with performance specifications similar to the LMV3xx devices. The robust design of the Texas Instruments LMV3xxA simplifies the circuit design. The op amps feature unity-gain stability, an integrated RFI and EMI rejection filter, and no-phase reversal in overdrive conditions.Features
- AEC-Q100 qualified for automotive applications
- Temperature grade 1 (–40°C to +125°C, TA)
- Device HBM ESD classification level 2
- Device CDM ESD classification level C5
- ±1mV low input offset voltage
- Rail-to-rail output
- 1MHz unity-gain bandwidth
- 30nV/√Hz low broadband noise
- 10pA low input bias current
- 70µA/Ch low quiescent current
- Unity-gain stable
- Internal RFI and EMI filter
- Operational at supply voltages as low as 2.5V
- Easier to stabilize with a higher capacitive load due to resistive open-loop output impedance
- –40°C to +125°C extended temperature range
Applications
- Smoke detectors
- Motion detectors
- Wearable devices
- Large and small appliances
- EPOS
- Barcode scanners
- Sensor signal conditioning
- Power modules
- Personal electronics
- Active filters
- HVAC (Heating, Ventilating, and Air Conditioning)
- Motor Control (AC induction)
- Low-side current sensing
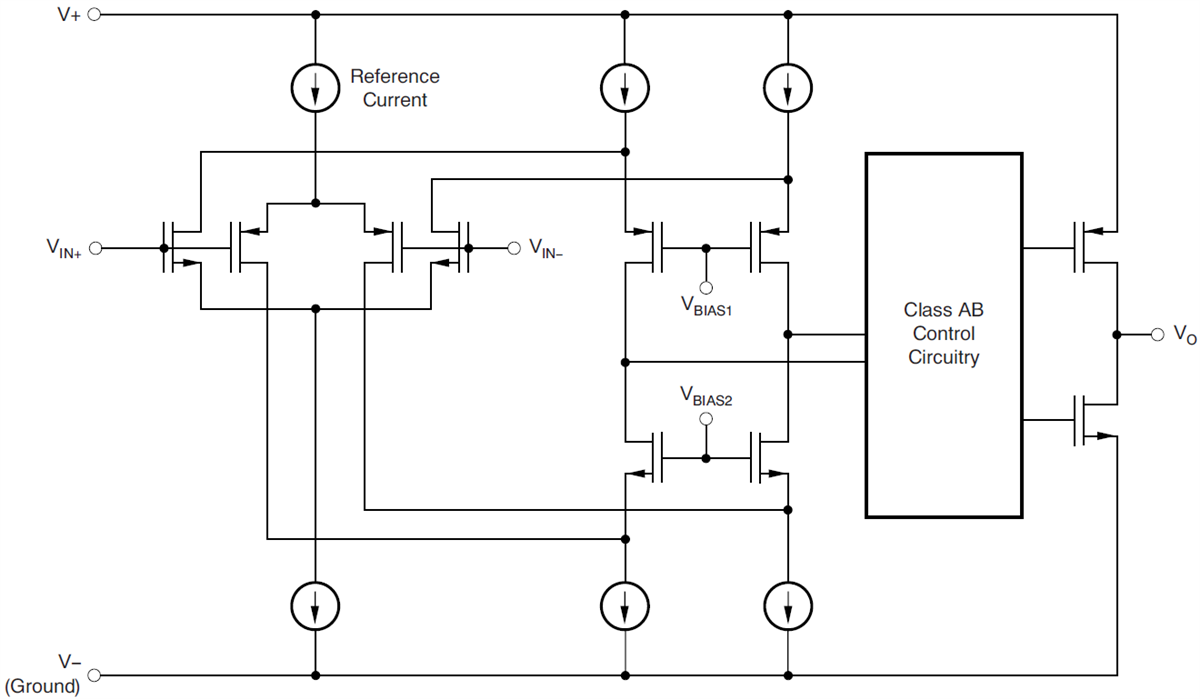
Functional Block Diagram
Publicerad: 2018-06-13
| Uppdaterad: 2025-04-28
