Texas Instruments LP8860-Q1 4-Channel LED Driver
Texas Instruments LP8860-Q1 4-Channel LED Driver is an automotive high-efficiency LED driver with boost controller. It has 4 high-precision current sinks that can be controlled by a PWM input signal, an SPI or I2C master, or both. The boost converter has adaptive output voltage control based on the LED current sinks headroom voltages. This feature minimizes the power consumption by adjusting the voltage to lowest sufficient level in all conditions. Boost controller supports spread spectrum for switching frequency and an external synchronization with dedicated pin. The high switching frequency allows the LP8860-Q1 to avoid disturbance for AM radio band.Features
- Qualified for Automotive Applications
- AEC-Q100 Qualified With the Following Results
- Device Temperature Grade 1: –40°C to +125°C Ambient Operating Temperature
- Input Voltage Operating Range 3V to 48V
- Four High-Precision Current Sinks
- Current Matching 0.5% (typical)
- LED String Current up to 150mA per Channel
- Dimming Ratio > 13 000:1 With External PWM Brightness Control
- 16-bit Dimming Control with SPI or I2C
- Supports Display Mode (Global Dimming) and Cluster Mode (Independent Dimming)
- Hybrid PWM and Current Dimming for Higher LED Drive Optical Efficiency
- Synchronization for LED PWM Frequency
- Boost Controller With Programmable Switching Frequency 100kHz to 2.2MHz and Spread-Spectrum Option for Lower EMI
- Boost Synchronization Input
- Power-Line FET Control for Inrush Current Protection and Standby Energy Saving
- Automatic LED Current Reduction With External Temperature Sensor
- Extensive Fault Diagnostics
Applications
- Automotive Infotainment Display
- Automotive Cluster Display
- Automotive Backlighting
- Automotive LED Backlighting
- LCD Automotive
Software
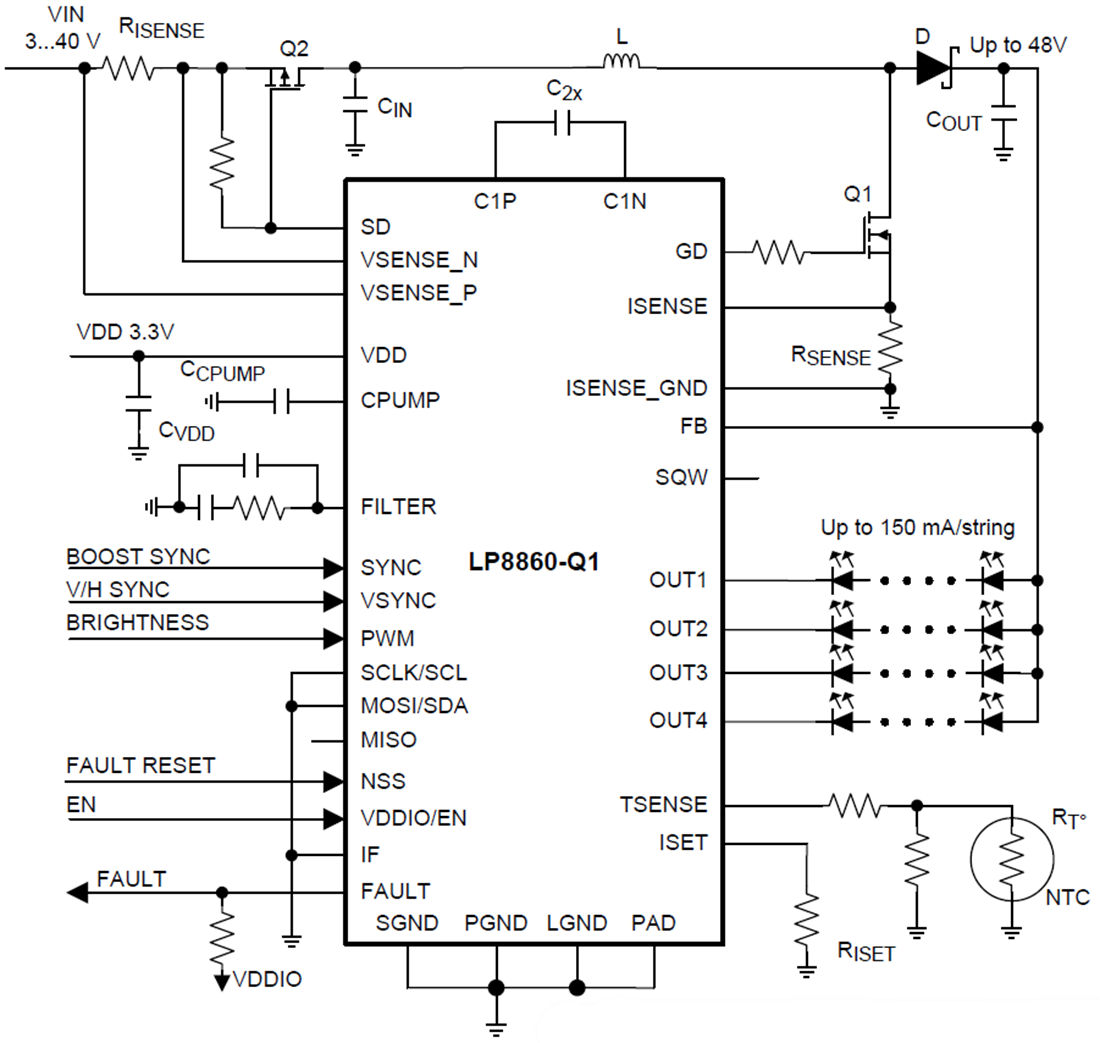
Simplified Schematic
Publicerad: 2015-09-22
| Uppdaterad: 2025-05-21
