Texas Instruments PCM182x Burr-Brown™ Audio ADCs
Texas Instruments PCM182x Burr-Brown™ Audio ADCs support simultaneous sampling of up to two analog channels. The PCM182x features differential line and microphone inputs with a 2VRMS full-scale signal. The PCM1820 offers a 123dB dynamic range enhancer enabled and 113dB dynamic range enhancer disabled. The PCM1821 delivers a 106dB dynamic range and a –95dB THD+N.The TI PCM182x Burr-Brown Audio ADCs integrates a phase-locked loop (PLL), a DC removal high-pass filter (HPF) while providing sample rates up to 192kHz. The ADCs support time-division multiplexing (TDM) or I2S audio formats, selectable with the hardware pin level. Additionally, the PCM182x has master and slave mode selection for the audio bus interface operation.
These integrated high-performance features, combined with the ability to be powered from a single supply of 3.3V, enable the device to be used in cost-sensitive, space-constrained audio systems in far-field microphone recording applications.
The PCM182x ADCs are available in a 20-pin WQFN package and are specified from –40°C to +125°C.
Features
- Stereo high-performance ADC:
- 2-channel analog microphones or line-in
- ADC line and microphone differential input performance:
- PCM1820 dynamic range:
- 123dB, dynamic range enhancer enabled
- 113dB, dynamic range enhancer disabled
- 106dB PCM1821 dynamic range
- –95dB THD+N
- PCM1820 dynamic range:
- ADC differential 2VRMS full-scale input
- ADC sample rate (fS) = 8kHz to 192kHz
- Hardware pin control configurations
- Linear-phase or low-latency filter selection
- Flexible audio serial data interface:
- Master or slave interface selection
- 32-bits, 2-channel TDM
- 32-bits, 2-channel I2S
- Automatic power-down upon loss of audio clocks
- Integrated high-performance audio PLL
- 3.3V Single-supply operation
- 3.3V or 1.8V I/O-supply operation
- Power consumption for 3.3V AVDD supply:
- 19.6mW/channel at 16kHz sample rate
- 21.3mW/channel at 48kHz sample rate
Applications
- Smart speakers
- DVD recorders and players
- AV receivers
- Video conference systems
- IP network cameras
Additional Resources
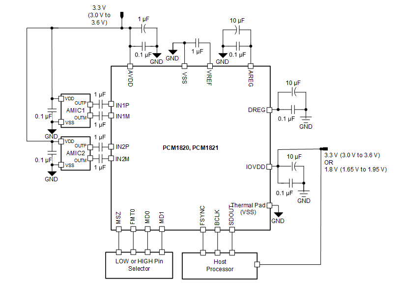
Functional Block
Microphone Recording Diagram
Publicerad: 2021-07-20
| Uppdaterad: 2022-12-07
