Texas Instruments REF8EVM Evaluation Module
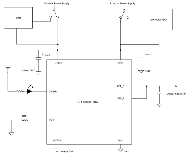
Texas Instruments REF8EVM Evaluation Module is a platform for demonstrating the performance of the REF80 high-precision series reference and internal heater. The TI REF8EVM is engineered for the REF80 in a ceramic LCCC package. The REF80 Temperature-Controlled Buried Zener Reference incorporates a precision 7.6V reference with an internal heater to achieve a low-temperature drift of 0.05ppm/°C. The integrated heater keeps the internal temperature of the die at a constant set point, which allows the reference voltage to stay constant regardless of ambient temperature variations.Features
- Choice of powering REF80 directly from the bench power supply or on board LDO
- Integrated heater for improved performance
- Output a stable LED to indicate when the heater temperature has settled
- Many different methods of measuring are available, including banana plugs, unpopulated footprints for binding posts, and SMA connectors
- Compatible with DAC11001B EVM via SMA
Applications
- Semiconductor test and ATE
- Digital multimeter (DMM)
- Signal generator
- Battery test
- Precision data acquisition systems
Setup
Default Setup
Layout
Publicerad: 2025-05-29
| Uppdaterad: 2025-06-04
