Texas Instruments SN74LV240A Octal Buffers/Drivers
Texas Instruments SN74LV240A Octal Buffers/Drivers are designed to improve the performance and density of clock drivers, 3-state memory address drivers, and bus-oriented receivers and transmitters. These devices with inverted outputs operate within the 2Vcc to 5.5Vcc range. The SN74LV240A buffers/drivers are organized as two 4-bit buffers/line drivers with separate output-enable inputs. These devices support mixed-mode voltage operation on all ports. The SN74LV240A buffers/drivers are used in smartphones, network switches, and wearables.Features
- VCC operation of 2V to 5.5V
- Maximum tpd of 6.5ns at 5V
- Typical VOLP (output ground bounce) <0.8V at VCC = 3.3V, TA = 25°C
- Typical VOHV (output VOH undershoot) >2.3V at VCC = 3.3V, TA = 25°C
- Support mixed-mode voltage operation on all ports
- Latch-up performance exceeds 250mA per JESD 17
- Ioff supports live insertion, partial power-down mode, and back drive protection
Applications
- Smartphones
- Network switches
- Wearables
Functional Block Diagram
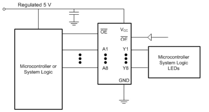
Application Circuit Diagram
Publicerad: 2024-12-20
| Uppdaterad: 2025-01-02
