Texas Instruments TAS2110 Digital Input Class-D Audio Amplifiers
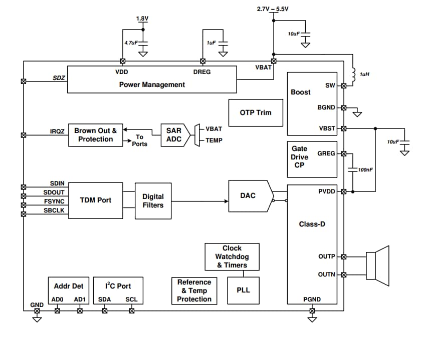
Texas Instruments TAS2110 Digital Input Class-D Audio Amplifiers have an algorithmically controlled, 11V Class-H boost in a QFN package. The look-ahead algorithms optimize boost voltage levels to match the output of the audio signal. This feature provides all the power needed for peak output while reducing the average power consumption significantly compared to constant output boosts. The algorithms are configured with PurePath Console GUI.The Texas Instruments TAS2110 Class-D Audio Amplifier is capable of delivering 6.1W of peak power into a 4Ω load at a battery voltage of 3.6V. TAS2110 is 83.5% efficient at 1W and consumes less than 1uA in hardware shutdown mode. TAS2110 helps protect against system shutdown with configurable brownout protection and VBAT tracking peak voltage limiter, both of which are configurable. The TAS2110 QFN package is compatible with 2 layer board designs.
Features
- Key features
- 11V multi-level Class-H boost
- Integrated look ahead algorithm with easy-to-use GUI
- Output power (1% THD+N, VBAT=3.6V)
- 6.1W into 4Ω
- 5W into 8Ω
- Power consumption(8Ω, VBAT=4.2V)
- 83.5% efficiency at 1W
- <1uA in hardware shutdown mode
- Power supplies
- VBAT: 2.7V to 5.5V
- VDD: 1.65V to 1.95V
- Protections
- Battery: Advanced brownout
- Clipping: VBAT Tracking peak voltage limiter
- Device: Thermal and over-current protection
- Interfaces and control
- I2S/TDM: 8 channels of 32-bit each up to 96 KSPS
- I2C: 4 selectable addresses
- 7.35 KSPS to 192 KSPS sample rates
- MCLK free operation
Applications
- Smart speakers with voice assistance
- BLUETOOTH® and wireless speakers
- Smart home
- IP camera
Block Diagram
Publicerad: 2020-01-14
| Uppdaterad: 2024-05-03
