Texas Instruments TCAN1044x/TCAN1044x-Q1 CAN Transceivers
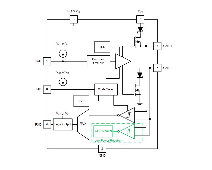
Texas Instruments TTCAN1044x/TCAN1044x-Q1 Fault-Protected High-Speed CAN Transceivers meet the physical layer requirements of the ISO 11898-2:2016 high-speed CAN specification. The TCAN1044x/TCAN1044x-Q1 transceivers support classic CAN and CAN FD networks, up to 8Mbps. The TCAN1044x/TCAN1044x-Q1 transceivers include internal logic level translation via the VIO terminal, allowing interfacing the transceiver IOs directly to 1.8V, 2.5V, 3.3V, or 5.0V logic IOs.The TCAN1044x/TCAN1044x-Q1 CAN Transceivers have a low-power standby mode, which supports remote wake-up via the ISO 11898-2:2016 defined wake-up pattern (WUP). The TCAN1044x/TCAN1044x-Q1 Transceiver also includes many protection and diagnostic features, including thermal-shutdown (TSD), TXD-dominant time-out (DTO), supply under-voltage detection, and bus fault protection up to ±58V.
The Texas Instruments TCAN1044-Q1/TCAN1044V-Q1 devices are AEC-Q100 qualified for automotive applications.
Features
- AEC-Q100: Qualified for automotive applications
- Temperature grade 1: -40°C to +125°C TA
- Meets the requirements of ISO 11898-2:2016 and ISO 11898-5:2007 physical layer standards
- Support of classical CAN and optimized CAN FD performance at 2, 5, and 8Mbps
- Short and symmetrical propagation delays and fast loop times for enhanced timing margin
- Higher data rates in loaded CAN networks
- IO voltage range supports 1.7V to 5.5V
- Support for 1.8V, 2.5V, 3.3V, and 5.0V applications
- Receiver common-mode input voltage: ±12V
- Protection features
- Bus fault protection: ±58V
- Under-voltage protection
- TXD-dominant time-out (DTO)
- Data rates down to 9.2kbps
- Thermal-shutdown protection (TSD)
- Operating modes
- Normal mode
- Low power standby mode supporting remote wake-up request
- Optimized behavior when unpowered
- Bus and logic pins are high impedance (no load to operating bus or application)
- Hot-plug capable: power up/down glitch-free operation on bus and RXD output
- Junction temperatures from -40°C to +150°C
- Available in SOIC-8 and SOT23-8 packages (2.9mm x 1.60mm) and leadless VSON-8 packages (3.0mm x 3.0mm) with improved automated optical inspection (AOI) capability
Applications
- Automotive and Transportation
- Body control modules
- Automotive gateway
- Advanced driver assistance system (ADAS)
- Infotainment
Functional Diagram
Publicerad: 2020-01-21
| Uppdaterad: 2024-09-13
