Texas Instruments TCAN341x 3.3V CAN FD Transceivers

Texas Instruments TCAN341x 3.3V CAN FD Transceivers are controller area network (CAN) FD transceivers compatible with the physical layer requirements of the ISO 11898-2:2016 high-speed CAN specification.

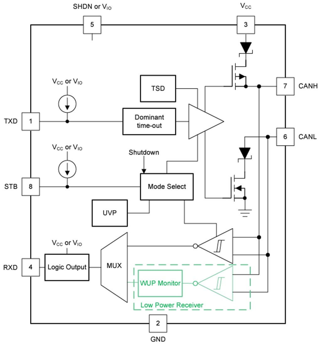
These transceivers have certified electromagnetic compatibility (EMC) operation for use with classical CAN FD and CAN networks up to 5 megabits per second (Mbps). Up to 8Mbps operation in simpler networks is possible with these devices. The TCAN3413 includes internal logic-level translation through the VIO pin. The devices allow the direct interface of the transceiver I/O to 1.8V, 2.5V, or 3.3V logic levels. The transceivers support a low-power standby mode and a wake-over CAN compliant with the ISO 11898-2:2016 defined wake-up pattern (WUP).

The transceivers include thermal shutdown (TSD), TXD-dominant time-out (DTO), supply undervoltage detection, and ±58V bus fault protection. The devices have defined fail-safe behavior in floating pin or supply undervoltage scenarios. The Texas Instruments TCAN341x are available in industry-standard SOIC-8, the VSON-8, and space-saving small footprint SOT-23 packages.

Features

  • 3.3V single supply operation eliminates the 5V regulator, saving BOM cost and reducing PCB space
  • Excellent EMC operation in homogeneous and heterogeneous networks
  • Compatible with the requirements of ISO 11898-2:2016 physical layer standard
  • Support of classical CAN and optimized CAN FD performance at 2Mbps, 5Mbps, and 8Mbps, short and symmetrical propagation delays for enhanced timing margin
  • TCAN3413 has I/O voltage range supports of 1.7V to 3.6V
  • Receiver common mode input voltage: ±30V
  • Protection features
    • Bus fault protection of ±58V
    • IEC ESD protection on bus pins of ±10kV
    • Undervoltage protection
    • TXD-dominant time-out (DTO)
    • Thermal-shutdown protection (TSD)
  • Operating modes
    • Normal mode
    • Low power standby mode supporting remote wake-up request
    • Ultra-low power shutdown mode for TCAN3414 only
  • Optimized behavior when unpowered
    • Bus and logic pins are high impedance (no load to operating bus or application)
    • Hot-plug capable: power up or down glitch-free operation on bus and RXD output
  • 8-Pin SOIC, small footprint SOT-23, and leadless VSON-8 package with improved automated optical inspection (AOI) capability

Applications

  • Factory automation
  • Grid infrastructure
  • Industrial transport
  • Motor drives

Functional Block Diagram

Block Diagram - Texas Instruments TCAN341x 3.3V CAN FD Transceivers
Publicerad: 2024-03-01 | Uppdaterad: 2024-09-13