Texas Instruments THS4561 Fully Differential Amplifier (FDA)
Texas Instruments THS4561 Fully Differential Amplifier (FDA) offers a simple interface from single-ended sources to the differential output required by precision analog-to-digital converters (ADCs). THS4561 is designed for a very low, 8Hz, 1/f voltage noise corner and low, 130dB total harmonic distortion (THD) while consuming only a 775µA quiescent current. The THS4561 is well suited for power-sensitive data acquisition (DAQ) systems where high performance is required with optimum signal-to-noise ratio (SNR) and spurious-free dynamic range (SFDR) through the amplifier and ADC combination.The Texas Instruments THS4561 features the required negative rail input when interfacing a DC-coupled, ground-centered source signal to a single-supply, differential-input ADC. Low DC error and drift terms support the emerging high-speed and high-resolution successive approximation register (SAR) and delta-sigma (ΔΣ) ADC input requirements. A 2.85V to 12.6V supply range with a flexible output common-mode setting with low headroom to the supplies supports a wide range of ADC input and digital-to-analog converter (DAC) output requirements.
Features
- 60MHz (G = 1V/V) bandwidth
- 230V/µs slew rate
- 68MHz gain-bandwidth product
- Voltage noise
- 8Hz 1/f voltage noise corner
- 4nV/√Hz broadband noise (≥ 500Hz)
- ±250µV (maximum) input offset
- ±4µV/°C (maximum) drift
- 2.85V to 12.6V supply operating range
- 775µA supply current
- Negative Rail Input (NRI)
- Rail-to-Rail Output (RRO)
- Very low harmonic distortion
- HD2: –117dBc at 2VPP, 100kHz
- HD3: –124dBc at 2VPP, 100kHz
- 90ns 0.01% settling (2V step)
Applications
- 16-bit to 20-bit, differential, SAR, and ΔΣ drivers
- Differential active filters
- High-output swing PCM audio DAC outputs
- Medical ultrasounds
- Battery testers
- Power analyzers
- Lower power alternate to the THS4551
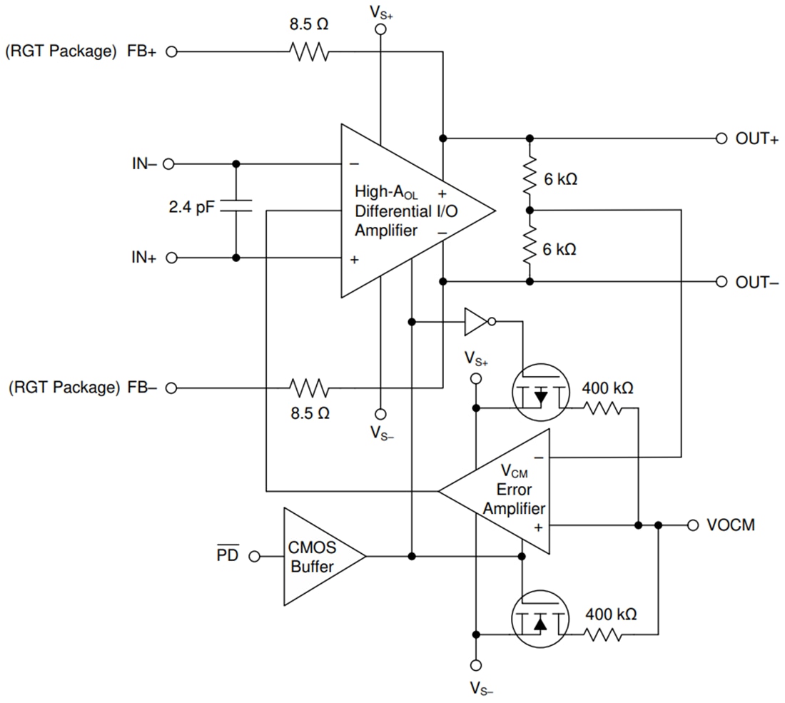
Functional Block Diagram
Publicerad: 2020-02-05
| Uppdaterad: 2024-05-15
