Texas Instruments TIOL111 IO-Link Device Transceivers
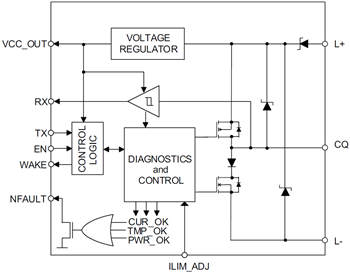
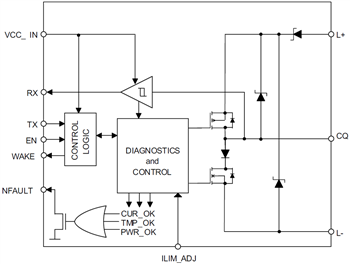
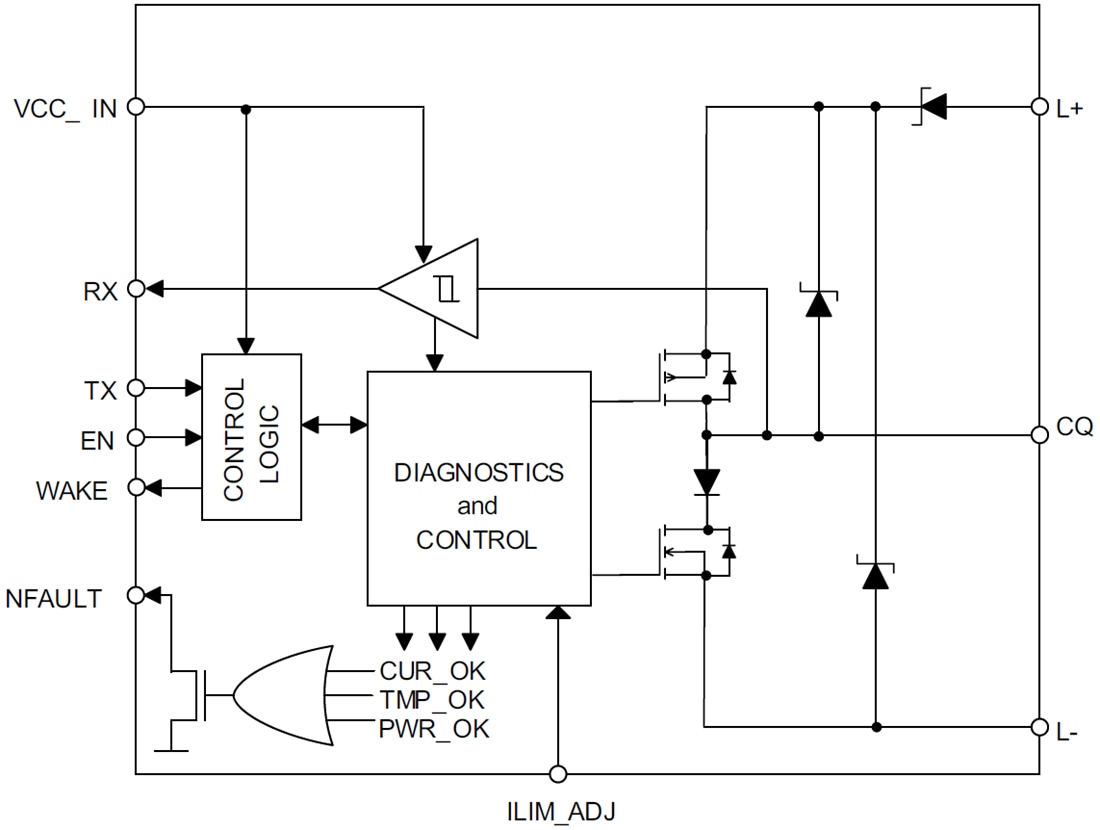
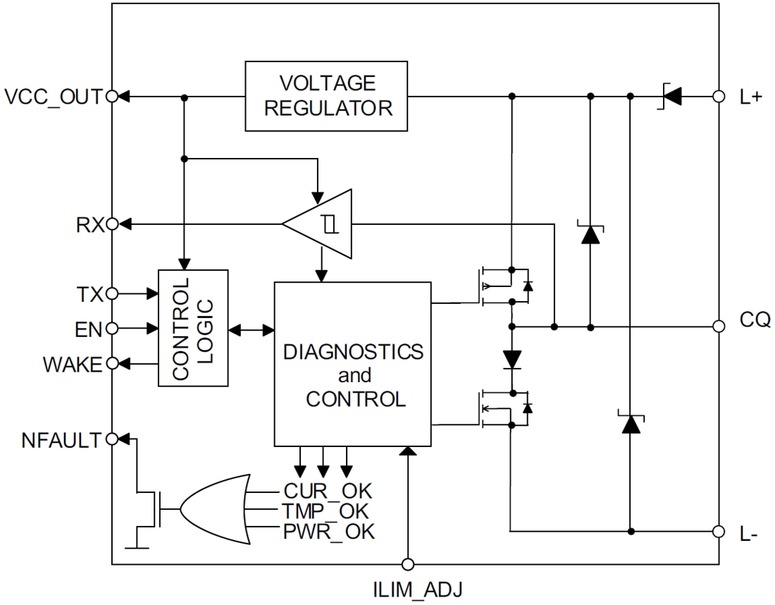
Texas Instruments TIOL111 IO-Link Device Transceivers implements the IO-Link interface for industrial bidirectional, point-to-point communication. When the device is connected to an IO-Link master through a three-wire interface, the master can initiate communication and exchange data with the remote node. At the same time, the TIOL111 acts as a complete physical layer for communication. These devices can withstand up to 1.2kV (500Ω) of IEC 61000-4-5 surge and feature integrated reverse polarity protection. A simple pin-programmable interface allows easy interfacing to the controller circuits. The output current limit can be configured using an external resistor. Fault reporting and internal protection functions are provided for under voltage, over current and over-temperature conditions.Features
- 7V to 36V Supply voltage
- PNP, NPN, or IO-Link configurable output
- IEC 61131-9 COM1, COM2, and COM3 data rate support
- Low Residual Voltage of 1.75V at 250mA
- 50mA to 350mA Configurable current limit
- Tolerant to ±65V transients < 100µs
- Reverse polarity protection of up to 55V on L+, CQ, and L-
- Integrated EMC protection on L+ and CQ
- ±16kV IEC 61000-4-2 ESD Contact discharge
- ±4kV IEC 61000-4-4 Electrical fast transient
- ±1.2kV/500Ω IEC 61000-4-5 Surge
- Fast demagnetization of inductive loads up to 1.5H
- Large capacitive load driving capability
- < 2µA CQ Leakage current
- < 1.5mA Quiescent supply current+
- Integrated LDO options for up to 20mA current
- TIOL111: No LDO
- TIOL111-3: 3.3V LDO
- TIOL111-5: 5V LDO
- Overtemperature warning and thermal protection
- Remote wakeup indicator
- Fault indicator
- –40°C to 125°C Extended ambient temperature
- 2.5mm x 3mm 10-pin VSON package
Applications
- IO-Link sensors and actuators
- Factory automation
- Process automation
Additional Resources
Publicerad: 2017-09-13
| Uppdaterad: 2023-10-27
