Texas Instruments TL7700 Voltage Supervisors
Texas Instruments TL7700 Voltage Supervisors are bipolar integrated circuits designed for use as a reset controller in microcomputer and microprocessor systems. The SENSE voltage can be set to any value greater than 0.5V using two external resistors. The circuit function is very stable, with a supply voltage in the 1.8V to 40V range. Minimum supply current allows use with ac line operation, portable battery operation, and automotive applications. The TL7700 device is designed for operation from –40°C to 85°C.Features
- Adjustable sense voltage with two external resistors
- 1.0% Sense voltage tolerance (25°C)
- Adjustable Hysteresis of sense voltage
- 1.8V to 40V Wide operating supply-voltage range
- –40°C to 85°C Wide operating temperature range
- ICC = 0.6mA Typical, VCC = 40V Low power consumption
Applications
- Digital Signal Processors (DSPs)
- Microcontrollers (MCUs)
- FPGAs, ASICs
- Notebooks, desktop computers
- Set-top boxes
- Industrial control systems
Datasheets
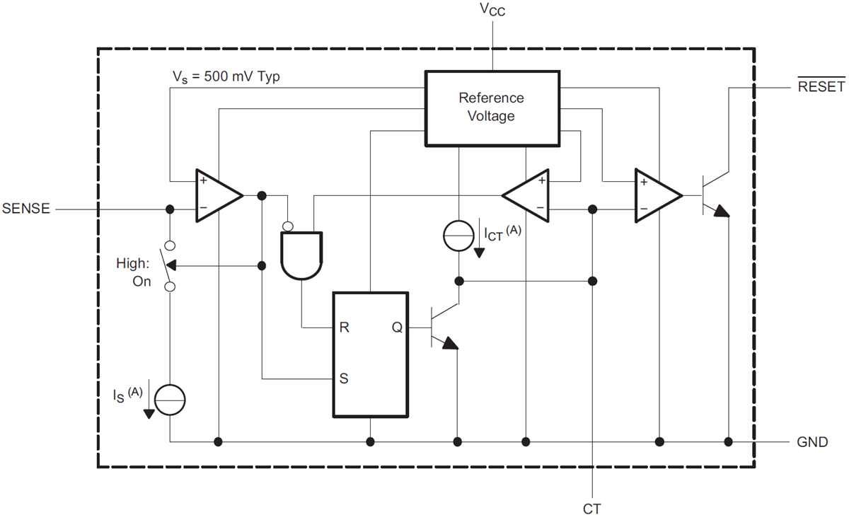
Functional Block Diagram
Publicerad: 2018-10-30
| Uppdaterad: 2025-08-01
