Texas Instruments TLIN1027-Q1/TLIN2027-Q1 LIN Transceiver
Texas Instruments TLIN1027-Q1/TLIN2027-Q1 LIN Transceiver is a local interconnect network (LIN) physical layer transceiver with integrated wake-up and protection features. It is also compatible with LIN 2.0, LIN 2.1, LIN 2.2, LIN 2.2A, and ISO/DIS 17987–4.2 standards. LIN is a single-wire bidirectional bus typically used for in-vehicle networks using data rates up to 20kbps. The TLIN1027-Q1 is designed to support 12V applications while the TLIN2027-Q1 supports 24V applications. Both come with wider operating voltage and additional bus-fault protection.The LIN receiver supports data rates up to 100kbps for faster in-line programming. The Texas Instruments TLIN1027-Q1/TLIN2027-Q1 converts the data stream on the TXD input into a LIN bus signal using a current-limited wave-shaping driver, which reduces electromagnetic emissions (EME). The receiver converts the data stream to logic level signals that are sent to the microprocessor through the open-drain RXD pin. Ultra-low current consumption is possible using the sleep mode, which allows wake-up via LIN bus or EN pin.
Features
- AEC-Q100 Qualified for automotive applications
- –40°C to 125°C TA temperature grade 1
- ±8kV Device HBM certification level
- ±1.5kV Device CDM certification level
- Compatible with LIN 2.0, LIN 2.1, LIN 2.2, LIN 2.2 A and ISO/DIS 17987–4.2 (See Switching Characteristics)
- Compatible with SAE J2602 recommended practice for LIN
- Supports ISO 9141 (K-Line)
- Supports 12V (TLIN1027-Q1) and 24V (TLIN2027-Q1) applications
- LIN transmit data rate up to 20kbps
- Wide operating ranges
- 4V to 36V supply voltage
- ±45V LIN bus fault protection
- Sleep mode (ultra-low current consumption allows wake-up event from)
- LIN bus
- Local wake up through EN
- No dominant state timeout
- Power up and down glitch-free operation
- Protection features
- Under-voltage protection on VSUP
- Thermal shutdown protection
- Unpowered node or ground disconnection failsafe at the system level
- Available in SOIC (8) and leadless VSON (8) packages for improved automated optical inspection (AOI) capability
Applications
- Body electronics and lighting
- Infotainment and cluster
- Hybrid electric vehicles and power train systems
- Passive safety
- Appliances
Datasheets
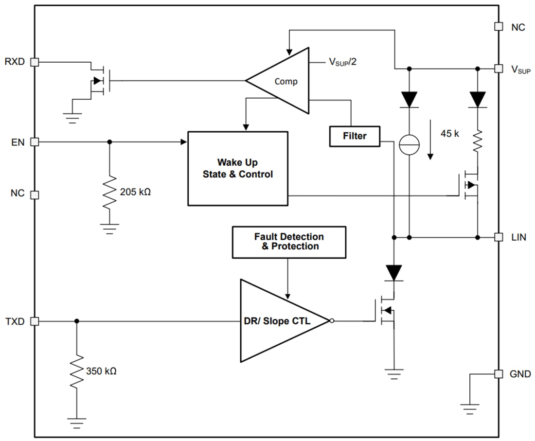
Functional Block Diagram
Publicerad: 2021-01-07
| Uppdaterad: 2022-03-11
