Texas Instruments TLIN4029A-Q1 Automotive LIN Transceivers

Texas Instruments TLIN4029A-Q1 Automotive Local Interconnect Network (LIN) Transceivers with dominant state timeout and extended fault protection. These devices are physical layer transceivers with integrated wake-up and protection features. The TLIN4029A-Q1 transceivers are compliant with LIN 2.0, LIN 2.1, LIN 2.2, LIN 2.2 A, and ISO 17987–4 standards. These LIN transceivers are designed to support 12V LIN and 24V LIN applications with wide operating voltage and extended ±70V bus-fault protection. The TLIN4029A-Q1 also includes undervoltage detection, temperature shutdown protection, and loss-of-ground protection. These TLIN4029A-Q1 devices are AEC-Q100 qualified for automotive applications. The TLIN4029A-Q1 devices are ideal for body electronics and lighting, infotainment and cluster, hybrid electric vehicles and power train systems, and passive safety.

Features

  • AEC-Q100 qualified for automotive applications
  • Compliant with LIN 2.0, LIN 2.1, LIN 2.2, LIN 2.2 A, and ISO 17987–4 Electrical Physical Layer (EPL) specification
  • Conforms to SAE J2602-1 LIN network for vehicle applications
  • Functional safety-capable
  • Documentation available to aid in functional safety system design
  • Supports 12V LIN and 24V LIN applications
  • Expanded bus fault protection range to support 48V systems
  • LIN transmits data rate of up to 20kbps
  • LIN receives a data rate up to 100kbps
  • 4V to 48V wide operational supply voltage range
  • Sleep mode ultra-low current consumption allows wake-up event from:
    • LIN bus
    • Local wake-up through EN
  • Power up and down glitch-free operation on LIN bus and RXD output
  • Protection features:
    • ±70V LIN bus fault-tolerant
    • Under-voltage protection on VSUP
    • TXD Dominant Time Out protection (DTO)
    • Thermal shutdown protection
    • Unpowered node or ground disconnection failsafe at the system level
  • Available in SOIC (8) and leadless VSON (8) with wettable flanks

Applications

  • Body electronics and lighting
  • Infotainment and cluster
  • Hybrid electric vehicles and power train systems
  • Passive safety
  • Appliances

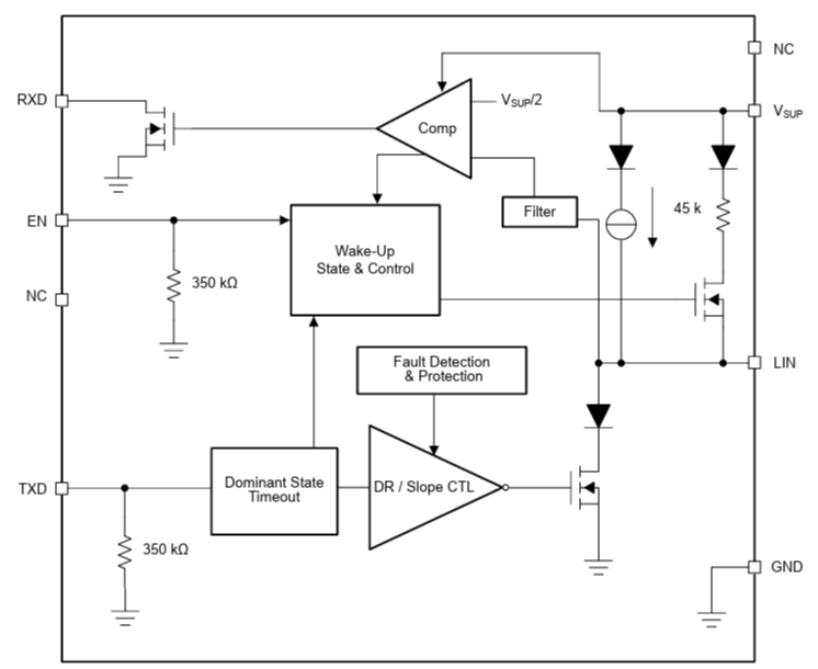
Block Diagram

Block Diagram - Texas Instruments TLIN4029A-Q1 Automotive LIN Transceivers
Publicerad: 2026-01-09 | Uppdaterad: 2026-02-18