Texas Instruments TLV767/TLV767-Q1 Positive Voltage Regulators

Texas Instruments TLV767/TLV767-Q1 Precision Positive Voltage Linear Regulators are wide input linear voltage regulators that support an input voltage range from 2.5V to 16V and up to 1A of load current. The adjustable version's output range is from 0.8V to 6.6V or up to 13.6V. Additionally, the TLV767/TLV767-Q1 has a 1% output accuracy that can meet the needs of low-voltage microcontrollers (MCUs) and processors.

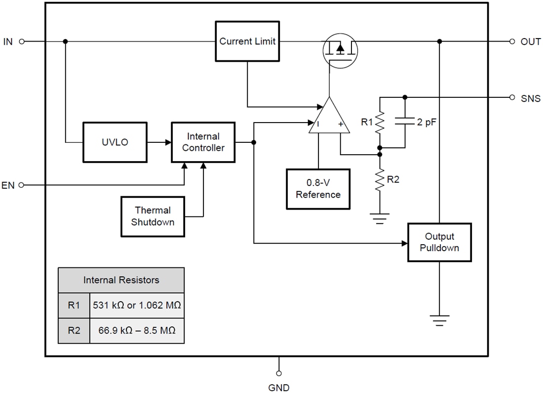
The TLV767/TLV767-Q1 is designed to have a much lower IQ than traditional wide-VIN regulators, thus making the device well-positioned to meet the needs of increasingly stringent standby power requirements. When disabled, the TLV767/TLV767-Q1 draws only 1.5µA of IQ. The internal soft-start time and fold-back current limit reduce inrush current during startup, thus minimizing input capacitance.

Wide bandwidth PSRR performance is greater than 70dB at 1kHz and 46dB at 1MHz, which helps attenuate the switching frequency of an upstream DC/DC converter and minimizes post-regulator filtering. The TLV767/TLV767-Q1 has both fixed and adjustable versions to allow for more flexibility. The Texas Instruments TLV767-Q1 devices are AEC-Q100 qualified for automotive applications.

Features

  • 2.5V to 16V VIN 
  • VOUT
    • 0.8V to 13.6V (adjustable)
    • 0.8V to 6.6V (fixed, 50mV steps)
  • 1% output accuracy over load and temperature
  • 50µA (typical, ~1.5µA in shutdown) low IQ 
  • 500µs (typical) internal soft-start time 
  • Fold-back current limiting and thermal protection
  • Stable with 1µF ceramic capacitors
  • 70dB at 1kHz, 46dB at 1MHz high PSRR 
  • –40°C to +125°C temperature range 
  • 6-pin 2mm×2mm WSON package

Applications

  • Appliances
  • TVs, monitors, and set-top boxes
  • Motor drive control boards
  • Printers, PC peripherals, notebooks, motherboards
  • Wi-Fi access points and routers

Functional Block Diagrams

Publicerad: 2019-03-13 | Uppdaterad: 2023-08-03