Texas Instruments TLV904x/TLV904x-Q1 Micropower Op Amps

Texas Instruments TLV904x/TLV904x-Q1 Micropower Operational Amplifiers include single (TLV9041), dual (TLV9042), and quad-channel (TLV9044/TLV9044-Q1) ultra-low-voltage (1.2V to 5.5V) operational amplifiers (op amps). These op amps come with rail-to-rail input and output swing capabilities. These op amps provide a cost-effective solution for power and space-constrained applications such as battery-powered IoT devices, wearable electronics, and personal electronics, where a low-voltage operation is usually desired. TLV904x/TLV904x-Q1 is one of the few op amp families in the industry that enables 1.5V coin cell battery-powered applications.

Texas Instruments TLV904x/TLV904x-Q1 achieves an excellent balance between performance and power consumption. The device delivers optimum gain bandwidth, low noise, and high cap load drive while consuming 10µA of quiescent current. This feature enables customers to achieve the users desired performance targets and helps them save valuable battery power. Further power savings can be achieved from low-voltage operation at 1.2V compared to a 1.8V, 3.3V, or 5V operation.

The robust design of the TLV904x/TLV904x-Q1 family simplifies circuit design. These op amps feature rail-to-rail input and output, unity-gain stability, an integrated RFI and EMI rejection filter, and no-phase reversal in overdrive conditions. The TLV904x/TLV904x-Q1 devices include a shutdown mode (TLV9041S, TLV9042S, and TLV9044S) that allows the amplifiers to switch off and enter a standby mode with typical current consumption of less than 150nA.

Space-saving micro-size packages, such as X2QFN and WSON, are offered for all channel variants (single, dual, and quad), along with industry-standard packages such as SOIC, VSSOP, TSSOP, and SOT-23. The TLV904x-Q1 devices are AEC-Q100 qualified for automotive applications.

Features

  • Operational from a supply voltage as low as 1.2V
  • Rail-to-rail input and output
  • 10µA/ch low quiescent current
  • 350kHz high gain bandwidth product
  • Low integrated noise of 6.5µVp-p in 0.1Hz to 10Hz
  • ±0.6mV low input offset voltage
  • 1pA low input bias current
  • Unity-gain stable
  • Robustly drives 100pF of load capacitance
  • Internal RFI and EMI-filtered input pins
  • –40°C to 125°C wide specified temperature range
  • Low-power CMOS amplifier for cost-optimized applications

Applications

  • Portable electronics
  • Motion detector (PIR, uWave, etc.)
  • Wearables (non-medical)
  • Pressure transmitter
  • Process analytics (pH, gas, concentration, force, and humidity)
  • Electronic point of sales (EPOS)
  • Wearable fitness and activity monitor
  • Headsets/headphones and earbuds
  • Personal electronics
  • Building automation
  • Single-supply, low-side, unidirectional current sensing circuit

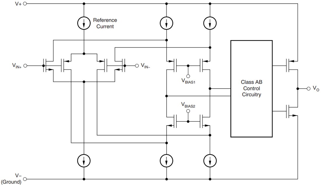
Functional Block Diagram

Block Diagram - Texas Instruments TLV904x/TLV904x-Q1 Micropower Op Amps
Publicerad: 2020-12-10 | Uppdaterad: 2025-05-15