Texas Instruments TLV905x/TLV905x-Q1 Operational Amplifiers
Texas Instruments TLV905x/TLV905x-Q1 High Slew-Rate Operational Amplifiers are optimized for low voltage operation from 1.8V to 5.5V. The inputs and outputs can operate from rail-to-rail at a very high slew rate. These devices are perfect for cost-constrained applications where low-voltage operation, high slew rate, and low quiescent current are needed. Such applications include large appliances and control of three-phase motors. The capacitive-load drive of the TLV905x/TLV905x-Q1 family is 200pF, and the resistive open-loop output impedance makes stabilization easier with much higher capacitive loads. The TLV905x-Q1 amplifiers are optimized for AEC-Q100 grade 1 applications.Features
- 15V/µs high slew rate
- 330µA low quiescent current
- Rail-to-rail input and output
- ±0.33mV low input offset voltage
- 5MHz unity-gain bandwidth
- 15nV/√Hz low broadband noise
- 2pA low input bias current
- Unity-gain stable
- Internal RFI and EMI filter
- Scalable family of CMOS op amps for low-cost applications
- Operational at supply voltages as low as 1.8V
- Easier to stabilize with a higher capacitive load due to resistive open-loop output impedance
- –40°C to 125°C extended temperature range
Applications
- Heating, Ventilating, and Air Conditioning (HVAC)
- Photodiode amplifier
- Current shunt monitoring for DC motor control
- White goods (refrigerators, washing machines, and so forth)
- Sensor signal conditioning
- Active filters
- Low-side current sensing
- Optimized for AEC-Q100 grade 1 applications
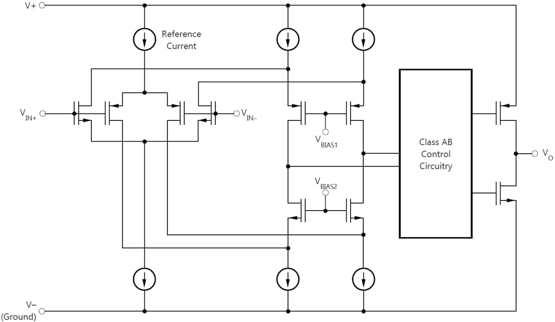
Functional Block Diagram
Additional Resource
Publicerad: 2019-01-18
| Uppdaterad: 2025-05-08
