Texas Instruments TLV915x/TLV915x-Q1 Operational Amplifiers
Texas Instruments TLV915x/TLV915x-Q1 Low Offset Voltage Low Noise Operational Amplifiers (Op Amps) are 16V general-purpose operational amplifiers. These devices offer exceptional DC precision and AC performance, including rail-to-rail output, low offset (±125µV, typ), low offset drift (±0.3µV/°C, typ), and 4.5MHz bandwidth. Convenient features include a wide differential input-voltage range, high output current (±75mA), high slew rate (20V/µs), and low noise (10.5 nV/√Hz). These features make the TLV915x/TLV915x-Q1 a robust, low-noise operational amplifier for industrial applications. The Texas Instruments TLV915x/TLV915x-Q1 is available in standard packages and is specified from –40°C to 125°C. The TLV915x-Q1 devices are AEC-Q100 qualified for automotive applications.Features
- ±125µV low offset voltage
- ±0.3µV/°C low offset voltage drift
- 10.5nV/√Hz at 1kHz low noise
- 120dB high common-mode rejection
- ±10pA low bias current
- Rail-to-rail input and output
- 4.5MHz GBW wide bandwidth
- 20V/µs high slew rate
- 560µA per amplifier low quiescent current
- ±1.35V to ±8V, 2.7V to 16V wide supply
- EMI/RFI filters on input pins provide robust EMIRR performance
- Differential and common-mode input voltage range to supply rail
- Industry-standard packages
- Single in SOT-23-5, SC70-5, and SOT553
- Dual in SOIC-8, SOT-23-8, TSSOP-8, VSSOP-8, WSON-8, and X2QFN-10
- Quad in SOIC-14, TSSOP-14, WQFN-14, and WQFN-16
Applications
- Professional microphones and wireless systems
- Multiplexed data-acquisition systems
- Test and measurement equipment
- Factory automation and control
- High-side and low-side current sensing
Datasheets
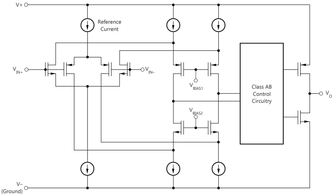
Functional Block Diagram
Publicerad: 2020-06-02
| Uppdaterad: 2025-04-28
