Texas Instruments TLV935x/TLV935x-Q1 MUX-Friendly Op Amps
Texas Instruments TLV935x/TLV935x-Q1 MUX-Friendly Operational Amplifiers (Op Amps) are 40V cost-optimized operational amplifiers. These devices offer strong DC and AC specifications, including rail-to-rail output, low offset (±350µV, typ), low offset drift (±1.5µV/°C, typ), and 3.5MHz bandwidth. Unique features include differential input-voltage range to the supply rail, high output current (±60mA), and high slew rate (20V/µs). These features make the TLV935x/TLV935x-Q1 a robust operational amplifier for high-voltage, cost-sensitive applications. The Texas Instruments TLV935x/TLV935x-Q1 is available in standard packages and is specified from –40°C to 125°C. The TLV935x-Q1 devices are AEC-Q100 qualified for automotive applications.Features
- ±350µV low offset voltage
- ±1.5µV/°C low offset voltage drift
- 15nV/√Hz at 1kHz low noise
- 110dB high common-mode rejection
- MUX-friendly/comparator inputs
- The amplifier operates with differential inputs up to supply rail
- The amplifier can be used in open-loop or as a comparator
- ±10pA low bias current
- Rail-to-rail output
- 3.5MHz GBW wide bandwidth
- 20V/µs high slew rate
- 600µA per amplifier low quiescent current
- ±2.25V to ±20V, 4.5V to 40V wide supply
- EMI/RFI filters on input pins for robust EMIRR performance
- Differential and common-mode input voltage range to supply rail
Applications
- AC and motor drive servo control module
- AC and motor drive power stage module
- Test and measurement equipment
- Programmable logic controllers
Datasheets
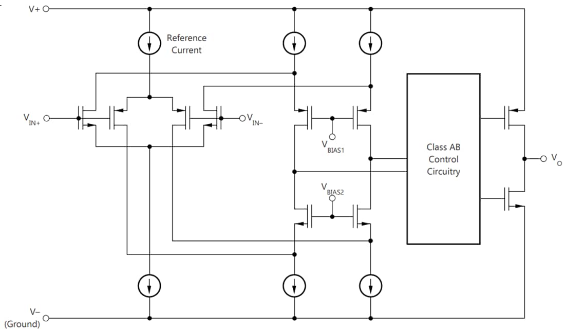
Functional Block Diagram
Publicerad: 2020-06-02
| Uppdaterad: 2024-06-21
