Texas Instruments TPD1S514 USB Charger Overvoltage & ESD Protection
Texas Instruments TPD1S514 USB Charger Overvoltage, Surge & ESD Protection is a single-chip protection solution for the USB VBUS line or other power buses. The bidirectional nFET switch ensures safe current flow in both charging and host mode while protecting the internal system circuits from any overvoltage condition at the VBUS_CON pin. On the VBUS_CON pin, this device can handle overvoltage protection up to 30VDC. After the EN pin toggles low, the TPD1S514 waits 20ms before turning ON the nFET through a soft-start delay. Texas Instruments TPD1S514 can be factory programmed to multiple VOVP, startup, and soft-start delay combinations.Features
- Over Voltage Protection at VBUS_CON up to 30V DC
- Precision OVP (< ± 1% Tolerance)
- Factory programmable VOVP of 5.6V to 15V
- Transient Protection for VBUS Line
- IEC 61000-4-2 Contact Discharge ±15kV
- IEC 61000-4-2 Air Gap Discharge ±15kV
- IEC 61000-4-5 Open Circuit Voltage 100V
- Precision Clamp circuit limits the VBUS_SYS Voltage < VOVP
- Low RON nFET Switch Supports Host and Charging Mode
- Dedicated VBUS_POWER pin offers flexible power-up options under dead battery condition
- Factory Programmable Startup and Soft-Start delays
- USB Inrush Current Compliant
- Thermal Shutdown (TSD) Feature
Applications
- Cell Phones
- Tablets
- eBook
- Portable Media Players
- 5V, 9V, and 12V Power Rails
Circuit Protection Scheme
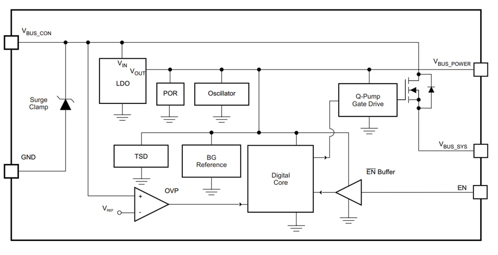
Block Diagram
Publicerad: 2014-09-18
| Uppdaterad: 2022-03-11
