Texas Instruments TPS22995H-Q1 Automotive Load Switch
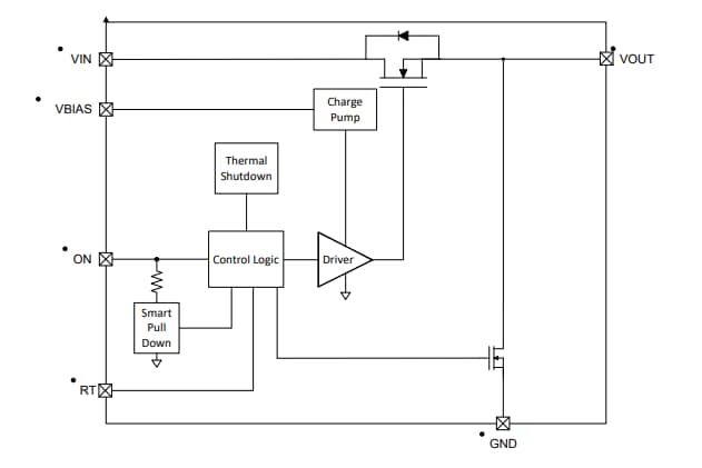
Texas Instruments TPS22995H-Q1 Automotive Load Switch incorporates a 19mΩ N-channel MOSFET that operates over an input voltage range of 0.8V to 5.5V with a maximum continuous current of 3A. The TPS22995H-Q1 is controlled by an on-and-off input (ON), capable of interfacing directly with low-voltage GPIO signals. The TPS22995H-Q1 provides a Quick Output Discharge when the switch is turned off, pulling the output voltage down to a known 0V state. Furthermore, the device offers an adjustable rise to limit inrush currents with high capacitive loads.The pins of the TI TPS22995H-Q1 switch are resistant to high humidity conditions. This humidity feature allows the device to function with a 100kΩ short from any pin to GND or power. When the timing pin (RT) is affected by high humidity, timing is expected to stay within +/–20%.
The TPS22995H-Q1 is housed in a 2.8mm x 2.9mm, 0.5mm pitch, 6-pin SOT package and characterized for operation over the free-air temperature range of –40°C to +125°C.
Features
- AEC-Q100 qualified for automotive applications:
- Temperature grade 1 of –40°C to 125°C, TA
- Input operating voltage range (VIN) of 0.8V to 5.5V
- Bias voltage supply (VBIAS) to 1.5V to 5.5V
- 3A Maximum continuous current
- 19mΩ (typ.) ON-resistance (RON)
- Adjustable slew rate control through an external resistor
- 100Ω (typ.) Quick Output Discharge (QOD)
- Thermal shutdown
- Humidity-resistant pins:
- 100kΩ short to GND
- 100kΩ short to power
- Smart ON pin pulldown (RPD,ON):
- ON ≥ VIH (ION) of 25nA (max.)
- ON ≤ VIL (RPD,ON) of 500kΩ (typ.)
- Low power consumption:
- 10µA (typ.) ON state (IQ)
- 0.1µA (typ.) OFF state (ISD)
Applications
- Infotainment
- Cluster
- ADAS
Block Diagram
Typical Application Diagram
Publicerad: 2023-01-20
| Uppdaterad: 2025-03-06
