Texas Instruments TPS23730 IEEE 802.3bt PoE 2 PD IC
Texas Instruments TPS23730 IEEE 802.3bt PoE 2 PD IC with high-efficiency DC-DC controller combines a Power over Ethernet (PoE) powered device (PD) interface and a current-mode DC-DC controller. The controller is optimized for flyback and active clamp forward (ACF) switching regulator designs. In the case of flyback configuration, the use of primary-side regulation (PSR) is supported. The Texas Instruments TPS23730 PoE interface supports the IEEE 802.3bt standard for applications needing up to 51W or less at PD input.Programmable spread spectrum frequency dithering (SSFD) is provided to minimize the size and cost of the EMI filter. Advanced Startup with adjustable soft-start helps use minimal bias capacitor while simplifying converter startup and hiccup design, ensuring that IEEE 802.3bt startup requirements are met. The soft-stop feature minimizes stress on switching power FETs, reducing FET BOM cost.
The DC-DC controller's PSR feature uses feedback from an auxiliary winding to control the output voltage, eliminating the need for an external shunt regulator and optocoupler. It is optimized for continuous conduction mode (CCM) and can work with secondary-side synchronous rectification, resulting in optimum efficiency, regulation accuracy, and step load response over multiple outputs.
The DC-DC controller features slope compensation and blanking. The typical switching frequency is 250kHz. The automatic MPS enables applications with low power modes or multiple power feeds. It automatically adjusts its pulsed current amplitude and duration according to PSE Type and system conditions to maintain power while minimizing consumption.
Features
- Integrated PWM controller for flyback or active clamp forward configuration
- Flyback control with Primary-Side Regulation
- Supports CCM operation
- ±1.5% (typ, 5V output) load regulation (0-100% load range) — with sync FET
- It also supports secondary-side regulation
- Soft-start control with advanced startup and hiccup mode overload protection
- Soft-stop shutdown
- The adjustable frequency with synchronization
- Programmable frequency dithering for EMI
- Complete IEEE 802.3bt Type 3 (Class 1-6) PoE PD solution
- EA Gen 2 logo-ready (PoE 2 PD controller)
- Robust 100V, 0.3Ω (typ) hot-swap MOSFET
- Supports power levels for up to 60W operation
- Allocated power indicator outputs - parallel or serial encoding selectable
- Automatic maintain power signature (MPS)
- Auto-adjust to PSE type and load current with auto-stretch
- Primary adapter priority input
- –40°C to 125°C junction temperature range
Applications
- Video and VoIP telephones
- Access points
- Pass-through system
- Security cameras
- Redundant power feeds or power-sharing
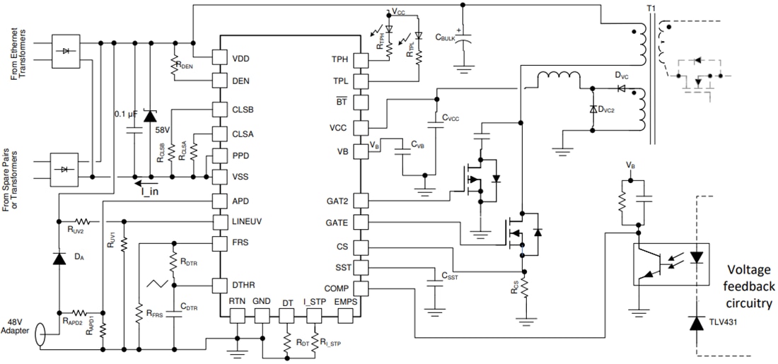
Simplified Application
