Texas Instruments TPS25763-Q1 USB Interface IC
Texas Instruments TPS25763-Q1 USB Interface IC is a single-port USB Type-C® Power Delivery (PD) controller with a buck-boost regulator and DisplayPort™ Alternate (Alt) mode. This interface IC is a fully integrated device intended for use in 12V automotive battery systems. The TPS25763-Q1 IC with an intelligent System Power Management (SPM) engine maximizes delivered USB power while protecting the system from automotive battery transient and over-temperature conditions. This USB interface IC configuration settings are selected through an intuitive Graphical User Interface (GUI). The TPS25763-Q1 device is AEC-Q100 qualified for automotive applications. This TPS25763-Q1 IC is ideal for automotive USB charge, automotive media hub, automotive head unit, and automotive rear seat entertainment.Features
- AEC-Q100 qualified with:
- -40°C to 125°C ambient operating temperature range device temperature grade 1
- Device HBM ESD classification level 2
- Device CDM ESD classification level C2b
- Enhanced connector pin ESD protection
- USB Power Delivery (PD) controller with Programmable Power Supply (PPS) support:
- 5.5V to 18V (40V maximum) wide VIN
- Integrated buck-boost with 4 power switches supporting up to 65W USB PD output power
- 3.3V to 21V with ±20mV step size VBUS output
- 0A to 3A with ±50mA current limit step size IBUS output
- Alternate mode support:
- DisplayPort™
- VBUS short circuit to VBAT and GND protection
- VBUS cable droop compensation
- MFi overcurrent protection
- 300kHz, 400kHz, and 450kHz switching frequencies
- DC/DC sync in/out with dithering
- USB port configuration options:
- 1 USB-PD port with DisplayPort™ over USB-C™ (DP alternate mode) (TPS25763-Q1)
- Compliant to USB:
- USB Type-C® power delivery Rev 3.1
- CC logic, VCONN source, and discharge
- USB cable polarity detection
- Battery charging specification v1.2 (BC1.2):
- DCP with a dedicated charging port
- USB Type-C® power delivery Rev 3.1
- Legacy fast charging:
- 2.7V divider-3 mode
- 1.2V divider mode
- High voltage DCP protocol
- Microcontroller core allows:
- Firmware updates
- Supply voltage and temperature-dependent power management
- Short to VBUS and VBAT protection:
- VBUS
- Px_ DP and Px_DM
- Px_CC1 and Px_CC2
- HotRod™ QFN package with wettable flank
Applications
- Automotive USB charge
- Automotive media hub
- Automotive head unit
- Automotive rear seat entertainment
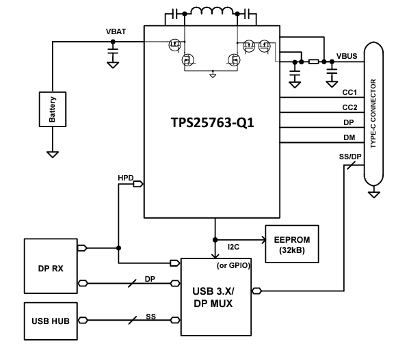
Functional Block Diagram
Schematic
Additional Resources
Publicerad: 2025-01-07
| Uppdaterad: 2025-05-09
