Texas Instruments TPS25921x eFuse with Precision Current Limit
Texas Instruments TPS25921x eFuse with Precision Current Limit is a compact, feature-rich eFuse with a full suite of protection functions. The wide operating voltage allows control of many popular DC buses. The precise ±2% current limit at room temperature provides excellent accuracy making the TPS25921x well suited for many system protection applications.Load, source, and device protection are provided with multiple programmable features including, overcurrent, overvoltage, and undervoltage. 3% threshold accuracy for UV and OV ensures tight supervision of bus voltages, eliminating the need for supervisor circuitry. Fault flag output (FLT) is provided for system status monitoring and downstream load control. For hot-plug-in boards, Texas Instruments TPS25921x provides in-rush current control and programmable output ramp-rate. Output ramp rate is programmable using a capacitor at soft-start (SS) pin for maximum design flexibility.
Features
- 4.5V - 18V Operating Voltage, 20V ABSmax
- 90mΩ RDS(ON) (Typical)
- 0.4A to 1.6A Adjustable Current Limit
- ±2% Accurate ILIMIT at 1A at 25°C
- ±3% Overvoltage, Undervoltage Threshold
- Programmable dVO/dt Control
- Fault Output for Thermal Shutdown, UVLO, and OVP
- -40°C to 125°C Junction Temperature Range
- Auto-Retry and Latch-Off Versions
- UL2367 Recognition Pending
- UL60950 - Safe during Single Point Failure Test
Applications
- White Goods, Appliances
- Set-Top Boxes, DVD and Gaming Consoles
- HDD and SSD drives
- Smart Meters, Gas Analyzers
- Smart Load Switch
- USB Switch
- Adapter Power Devices
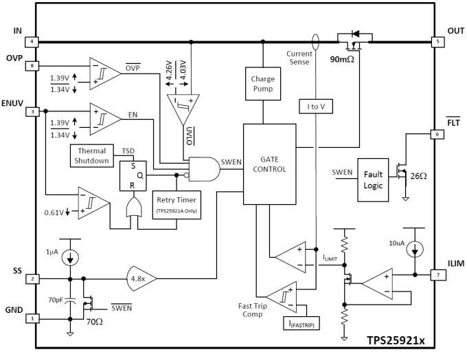
Block Diagram
Publicerad: 2014-10-06
| Uppdaterad: 2022-03-11
