Texas Instruments TPS25947 5.5A eFuses

Texas Instruments TPS25947 5.5A eFuses are a highly integrated circuit protection and power management solution in a small package. The devices provide multiple protection modes using very few external components and are a robust defense against overloads, short-circuits, voltage surges, reverse polarity, and excessive inrush current. With integrated back-to-back FETs, reverse current flow from output to input is blocked at all times, making the devices well suited for power MUX/ORing applications. They are also well suited for systems that need load-side energy to hold up storage in case the input power supply fails. The devices use a linear ORing based scheme to ensure almost zero DC reverse current and emulate ideal diode behavior with minimum forward voltage drop and power dissipation.

Output slew rate and inrush current can be adjusted using a single external capacitor. Loads are protected from input overvoltage conditions either by clamping the output to a safe fixed maximum voltage (pin selectable) or by cutting off the output if the input exceeds an adjustable overvoltage threshold. The devices respond to output overload by actively limiting the current or breaking the circuit. The output current limit threshold, as well as the transient overcurrent blanking timer, are user-adjustable. The current-limit control pin also functions as an analog load current monitor. The devices are available in a 2mm x 2mm, 10-pin HotRod QFN package for improved thermal performance and reduced system footprint. The Texas Instruments TPS25947 are characterized for operation over a junction temperature range of –40°C to +125°C.

Features

  • 2.7V to 23V wide operating input voltage range
    • 28V absolute maximum
    • Withstands negative voltages up to –15V
  • Integrated back-to-back FETs with low On-Resistance (RON = 28.3mΩ (Typ.))
  • Ideal diode operation with true reverse current blocking
  • Fast overvoltage protection
    • Overvoltage clamp (OVC) with a pin-selectable threshold (3.8V, 5.7V, 13.8V) and 5µs (Typ.) response time OR
    • Adjustable overvoltage lockout (OVLO) with 1.2µs (Typ.) response time
  • Overcurrent protection with load current monitor output (ILM)
    • Active current limit OR circuit-breaker options
    • Adjustable threshold (ILIM) 0.5A - 6A
      • ±10% accuracy for ILIM > 1A
    • Adjustable transient blanking timer (ITIMER) to allow peak currents up to 2 x ILIM
    • ±6% (IOUT ≥ 1A) output load current monitor accuracy
  • Fast-trip response for short-circuit protection
  • 500ns (Typ.) response time
  • Adjustable (2 x ILIM) and fixed thresholds
  • Active high enable input with adjustable undervoltage lockout threshold (UVLO)
  • Adjustable output slew rate control (dVdt)
  • Overtemperature protection
  • Digital outputs
  • Priority power MUX control (AUXOFF) and Fault indication (FLT) OR
  • Power Good indication (PG) with an adjustable threshold (PGTH)
  • UL 2367 recognition (pending)
  • IEC 62368 CB certification (pending)
  • Small footprint: QFN 2mm x 2mm, 0.45mm pitch

Applications

  • Power MUX/ORing
  • Adapter input protection
  • USB PD protection - PC/Notebook/Monitors/docks
  • Server/PC motherboard/add-on cards
  • Enterprise storage - RAID/HBA/SAN/eSSD
  • Patient monitors

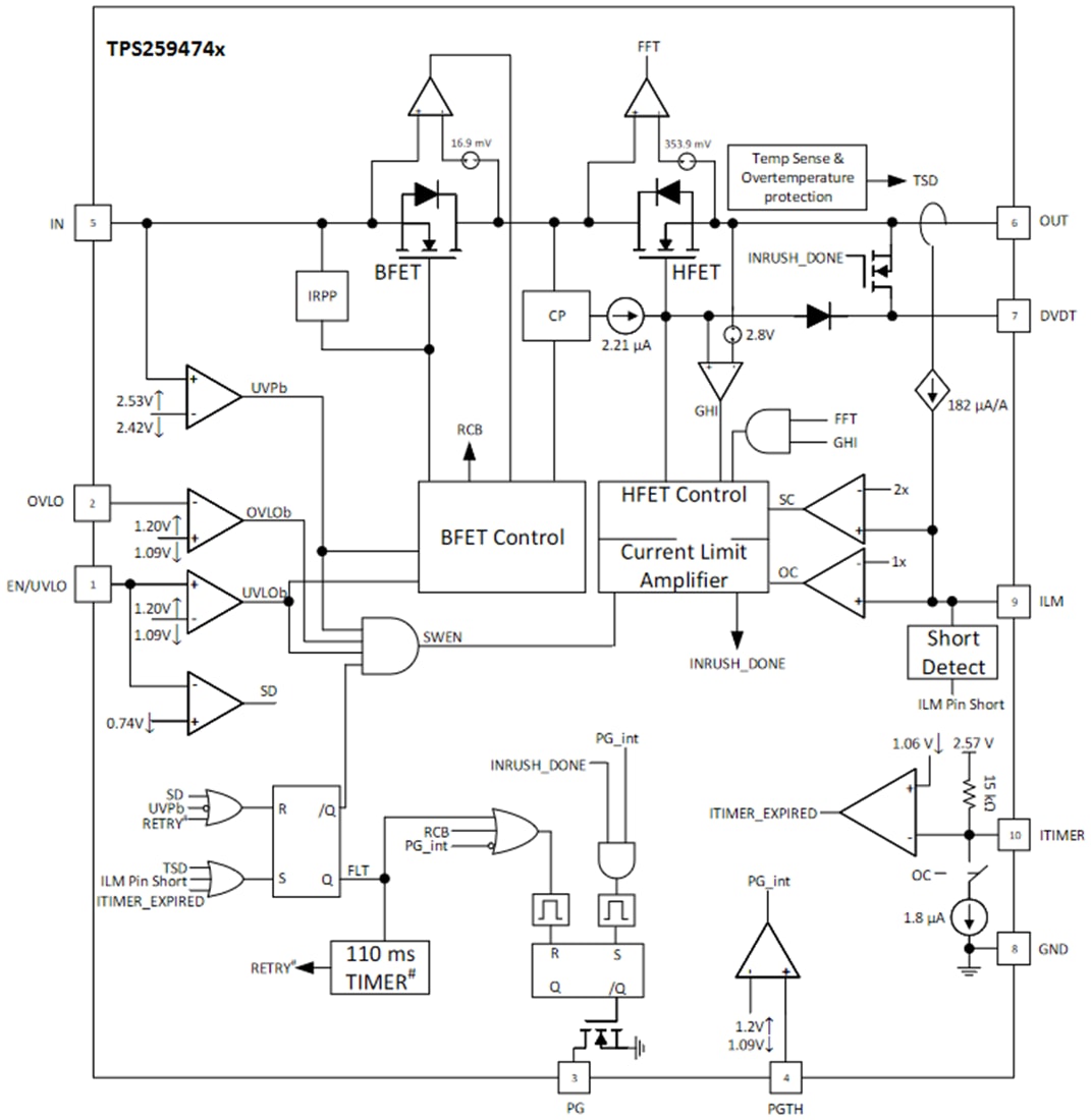
Functional Block Diagram

Block Diagram - Texas Instruments TPS25947 5.5A eFuses
Publicerad: 2021-04-28 | Uppdaterad: 2022-03-11