Texas Instruments TPS25981x 2.7V to 16V 10A eFuses

Texas Instruments TPS25981x 2.7V to 16V 10A eFuses are highly integrated circuit protection and power management solutions in a small package. The devices provide multiple protection modes using very few external components and are a robust defense against overloads, short circuits, voltage surges, and excessive inrush current.

A single external capacitor can adjust the output slew rate and inrush current. Loads are protected from input overvoltage conditions by cutting off the output if the input exceeds an adjustable overvoltage threshold. The devices respond to output overload by actively limiting the current (during start-up) or breaking the circuit (during steady-state). The overcurrent protection threshold, as well as the transient overcurrent blanking timer, are user-adjustable. The current limit control pin also functions as an analog load current monitor.

The Texas Instruments TPS25981x are available in a 2mm × 2mm, 10-pin HotRod™ QFN package for reduced system footprint and improved thermal performance. The devices are characterized for operation over a junction temperature range of –40°C to +125°C.

Features

  • Wide operating input voltage range: 2.7V to 16V
    • 20V absolute maximum
  • Integrated FET with low on-resistance: RON = 6mΩ (typ.)
  • Fast overvoltage protection
    • Adjustable overvoltage lockout (OVLO) with 1.2µs (typ.) response time
  • Overcurrent protection with load current monitor output (ILM)
    • Circuit-breaker response
    • Adjustable threshold (ILIM) 1.5A – 11A
      • ±10% accuracy for ILIM > 5A
    • Adjustable transient blanking timer (ITIMER) to allow peak currents up to 2 × ILIM
    • Output load current monitor accuracy: ±10% (IOUT ≥ 3A)
  • Fast-trip response for short-circuit protection
    • 640ns (typ.) response time
    • Adjustable (2 × ILIM) and fixed thresholds
  • Active high enable input with adjustable undervoltage lockout threshold (UVLO)
  • Active low enable input with adjustable undervoltage lockout threshold (OVLO)
  • Adjustable output slew rate control (dV/dt)
  • Option to drive external FET for reverse current blocking in disabled/OFF state
  • Overtemperature protection
  • Quick Output Discharge
  • Digital outputs
    • Power Good (PG) and fault indication ( FLT)
  • UL 2367 recognition (pending)
  • IEC 62368 CB certification (pending)
  • QFN 2mm × 2mm, 0.45mm pitch small footprint

Applications

  • Optical modules
  • Server/PC motherboard/add-on cards
  • Enterprise routers/data center switches
  • Industrial PC
  • UHDTV

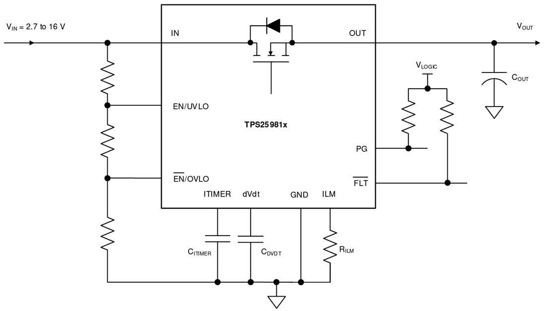
Simplified Schematic

Schematic - Texas Instruments TPS25981x 2.7V to 16V 10A eFuses
Publicerad: 2023-08-18 | Uppdaterad: 2023-09-05