Texas Instruments TPS274C65/65CP Quad-Channel High-Side Switches
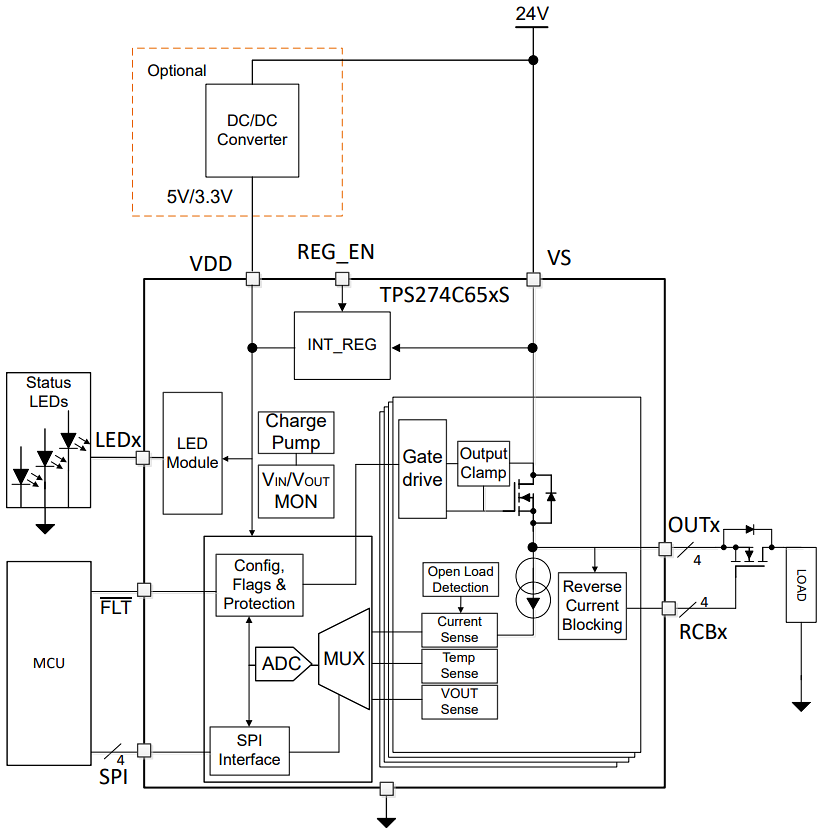
Texas Instruments TPS274C65/65CP 65mΩ Quad-Channel Smart High-Side Switches feature an integrated ADC and serial interface (SPI) control to meet the requirements of industrial control systems. The low RDSON (65mΩ) minimizes device power dissipation even during large output load current. These 12V to 36V switches include protection and diagnostic features to safeguard systems from harmful events such as short circuits or load failures. The TPS274C65 modules protect against faults through a reliable current limit setpoint from 300mA to 2.6A, providing protection regardless of output load current. TI TPS274C65/65CP 65mΩ Quad-Channel Smart High-Side Switches are available in a small 6mm x 6mm QFN package with a 0.5mm pin pitch. Typical applications include industrial Programmable Logic Controller (PLC) systems, digital output modules, IOLink master ports, and sensor supplies.Features
- Quad-channel 65mΩ RON SPI-controlled smart high-side switch
- Low RON ensures low power dissipation for 500mA to 2A/1.9A DC loads
- SPI control allows for simple isolation of control from output
- Small 6mm x 6mm leadless package with 0.5mm pin pitch
- Capable of driving inductive, capacitive, and resistive loads
- Dual current limit threshold for inrush current management
- Integrated output clamp to demagnetize inductive loads
- Adjustable current limiting enables improved system-level reliability
- Current limit set-point from 300mA to 2.2A/1.9A
- Robust output protection
- Integrated thermal shutdown
- Protection against short-to-ground events
- Configurable fault handling
- Diagnostic features enable improved module intelligence
- Output load current measurements
- Wire-break and short-to-supply detection
Applications
- Industrial PLC systems
- Digital output modules
- IOLink master ports
- Sensor supplies
Typical Application Schematic
Publicerad: 2023-05-04
| Uppdaterad: 2024-05-29
