Texas Instruments TPS383x Ultra-Low Ultra-Small Voltage Supervisors
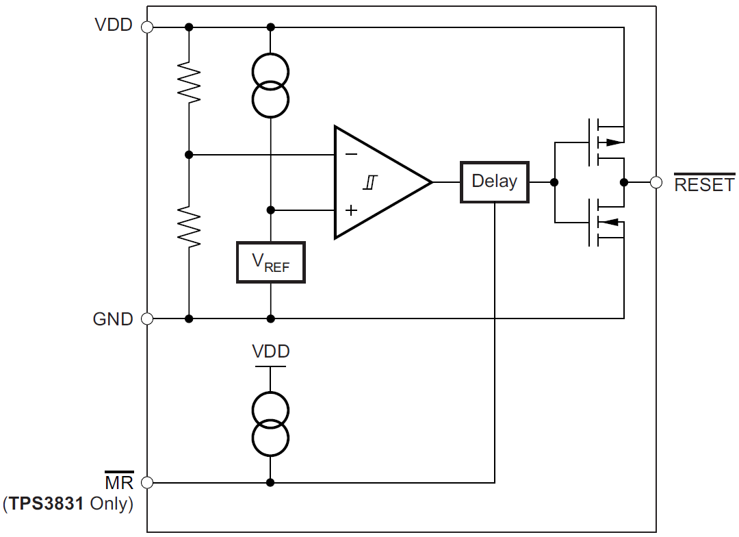
Texas Instruments TPS383x Ultra-Low 150nA Ultra-Small Voltage Supervisors are ultra-low current (150 nA, typical) voltage supervisory circuits that monitor a single voltage. Both devices initiate an active-low reset signal whenever the VDD supply voltage drops below the factory-trimmed reset threshold voltage. The reset output remains low for 200ms (typical) after the VDD voltage rises above the threshold voltage and hysteresis. These devices are designed to ignore fast transients on the VDD pin. The Texas Instruments TPS3831 device includes a manual reset input that forces RESET low when MR is low. The ultra-low current consumption of 150nA makes these voltage supervisors ideal for use in low-power and portable applications.Features
- 150nA (typ.) ultra-low supply current
- 0.9V to 6.5V operating supply voltage
- Valid reset for VDD > 0.6V
- Push-pull RESET output
- Factory-trimmed reset threshold voltages
- –40°C to 85°C temperature range
- 1mm × 1mm X2SON or 3-pin SOT-23 packages
Applications
- Portable and battery-powered equipment
- Metering
- Industrial equipment
- Cell phones
- Glucose monitors
- Tablets
- Wearables
Functional Block Diagram
Publicerad: 2016-06-14
| Uppdaterad: 2024-05-02
