Texas Instruments TPS40345 25A Synchronous Buck Controllers
Texas Instruments TPS40345 25A Synchronous Buck Controllers provide an input voltage operating range from 3V to 20V, with 600kHz frequency. The device implements a voltage-mode control architecture with input-voltage feed-forward compensation. This feature responds directly to a change in input voltage. Adding to the switching frequency, the frequency spread spectrum (FSS) feature substantially reduces the peak EMI noise creating a smooth path to EMI compliance standards. User-programmable functions included are soft-start, overcurrent protection (OCP) levels, and loop compensation.The OCP level can be programmed by a single external resistor connected from the LDRV pin to the circuit ground. The TPS40345 enters a calibration cycle during initial power on measuring the voltage at the LDRV pin and sets an internal OCP voltage level. The Texas Instruments TPS40345 programmed OCP voltage level is compared to the voltage drop across the low-side FET when it is on. This comparison determines whether there is an overcurrent condition during operation, thus entering a shutdown and restart cycle until the fault is removed.
Features
- Input voltage range from 3V to 20V
- 600kHz switching frequency
- High- and low-side FET RDS(on) current sensing
- Programmable thermally compensated OCP levels
- Programmable soft-start
- 600mV, 1.3% reference voltage
- Voltage feed-forward compensation
- Supports pre-biased output
- Frequency spread spectrum
- Thermal shutdown protection at 145°C
- 10-pin 3mm × 3mm VSON package with ground connection to the thermal pad
Applications
- POL modules
- Printers
- Digital TVs
- Telecom
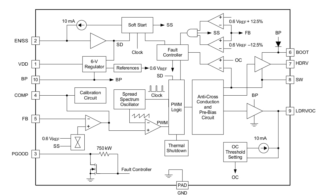
Functional Block Diagram
Publicerad: 2018-07-19
| Uppdaterad: 2023-02-17
