Texas Instruments TPS53830A Integrated Step-Down Digital Converter
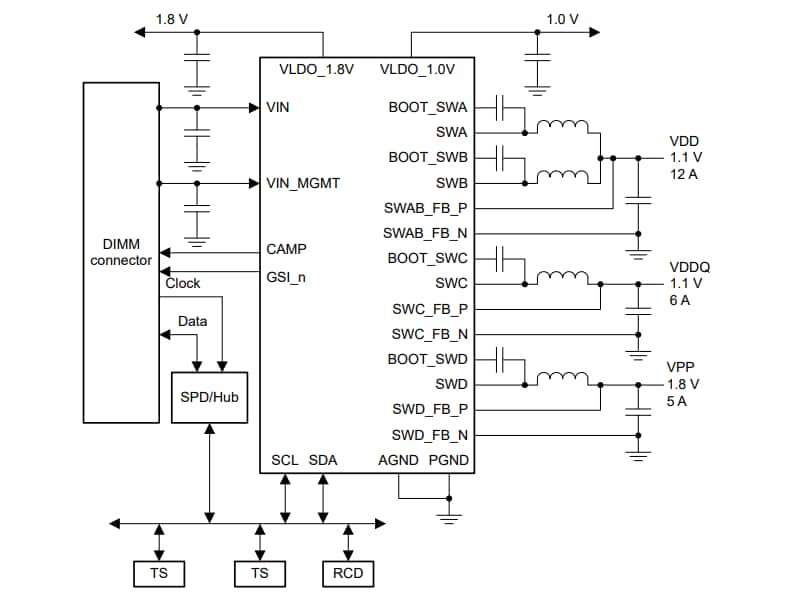
Texas Instruments TPS53830A Integrated Step-Down Digital Converter offers a D-CAP+™ mode for a DDR5 on-DIMM power supply. The device furnishes VDD, VDDQ, and VPP voltages to the DRAM chips on the DIMM module with configurable current capability. The high-current rail can be configured to 2-phase or two outputs to deliver up to 12A (or 6A + 6A) current with the D-CAP+ mode control. The converter also utilizes internal compensation for ease of use and a reduction of external components. The TI TPS53830A integrated step-down digital converter supplies a complete set of telemetry, including input voltage, output voltage, and output current. Overvoltage, undervoltage, overcurrent limit, and over-temperature protections are also provided.The TPS53830A is available in a thermally-enhanced 35-pin QFN package and operates from -40°C to +105°C.
Features
- Single silicon design to support DDR5 applications
- 3 Outputs to supply VDD (1.1V), VDDQ (1.1V) and VPP (1.8V), with a optional 4th output (VDD2)
- For 3 outputs, 12A for VDD(SWA dual phase), 6A for VDDQ(SWC) and 5A for VPP(SWD) with 3 outputs
- For 4 outputs, 6A for VDD1(SWA), 6A for VDD2(SWB), 6A for VDDQ(SWC), and 5A for VPP(SWD)
- Differential remote sense of VDD, VDDQ, and VPP
- D-CAP+™ control for fast transient response
- Wide input voltage of 4.5V to 15V
- Programmable internal loop compensation
- Per-phase cycle-by-cycle current limit
- Programmable frequency of 500kHz to 1.375MHz
- Support I2C and I3C Bus interface for telemetry of voltage, current, power, temperature, and fault conditions
- Overcurrent, overvoltage, and over-temperature protections
- Persistent register (black box) feature
- Low quiescent current
- 5mm x 5mm, 35-Pin, QFN PowerPad™ package
Simplified Application
Publicerad: 2022-12-23
| Uppdaterad: 2025-04-16
