Texas Instruments TPS543x21 Synchronous Buck Converters

Texas Instruments TPS543x21 Synchronous Buck Converters include the TPS543321, TPS543421, and TPS543521 with 3A, 4A, and 5A continuous output current. The TPS543x21 are high-efficiency, high-voltage input, easy-to-use synchronous buck converters with high design flexibility. The TPS543x21 is developed for systems powered from 5V to 12V powerbus rails, with a wide operating 3.8V to 18V input voltage range.

The TPS543x21 employs fixed frequency peak current control with internal compensation, resulting in a fast transient response and good line and load regulation. With the optimized internal loop compensation, the converters eliminate the requirement for external compensation over a wide output voltage range and switching frequency. An integrated bootstrap capacitor allows a single-layer PCB and reduces external component count.

The TI TPS543x21 supplies protection functions, including thermal shutdown, cycle-by-cycle current limit, input undervoltage lockout, and hiccup short-circuit protection.

The TPS543x21 is available in a 9-pin, 1.5mm x 2.0mm QFN package, and the pinout is available for a single-layer PCB layout. The junction temperature is specified from -40°C to +150°C.

Features

  • Ease of use and small design size
    • Peak current control mode with internal compensation
    • 200kHz to 2.2MHz selectable frequency
    • Synchronizable to an external clock (support phase shift) from 200kHz to 2.2MHz
    • Selectable PFM / FCCM at light load condition
    • Selectable adjustable soft-start time, power-good indicator function
    • Good EMI performance with frequency spread spectrum and optimized pinout
    • Hiccup overcurrent (OC) limit for both high-side and low-side MOSFETs
    • Non-latched protections for over temperature protection (OTP), overcurrent protection (OCP), overvoltage protection (OVP), undervoltage protection (UVP), and undervoltage lockout (UVLO)
    • Integrated bootstrap capacitor to support single-layer PCB layout
    • -40°C to 150°C operating junction temperature
    • 1.5mm x 2.0mm QFN package
  • Configured for a wide range of applications
    • 3.8V to 18V input voltage range
    • Up to 5A (TPS543521), 4A (TPS543421), 3A (TPS543321) continuous output current
    • 0.6V ±1% reference voltage (-40°C to 150°C)
    • 70ns and 114ns minimum switching on and off-time
    • 8us maximum switching on-time
    • 98% maximum duty cycle
  • High efficiency
    • Integrated 47mΩ and 21mΩ MOSFETs
    • Low quiescent current of 28uA (typical)
  • Create a custom design with the TPS543x21 using the WEBENCH® Power Designer

Applications

  • Medical and healthcare, building automation, test and measurement
  • Portable electronics, connected peripherals
  • Multifunction printers, enterprise projectors
  • Wired networking, wireless infrastructure
  • Distributed power systems with 5V, 12V input

Simplified Schematic

Schematic - Texas Instruments TPS543x21 Synchronous Buck Converters

TPS542521 Efficiency, VIN = 12V, fSW = 500kHz

Performance Graph - Texas Instruments TPS543x21 Synchronous Buck Converters

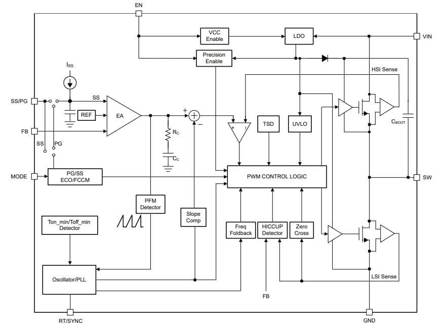
Functional Block Diagram

Block Diagram - Texas Instruments TPS543x21 Synchronous Buck Converters
Publicerad: 2025-05-08 | Uppdaterad: 2025-05-29