Texas Instruments TPS54560/TPS54560-Q1 Step Down DC-DC Converter
Texas Instruments TPS54560/TPS54560-Q1 60V, 5A Step Down DC-DC Converters feature an integrated high side MOSFET and survives load dump pulses up to 65V per ISO 7637. Current mode control on this TI device provides simple external compensation and flexible component selection. A low ripple pulse skip mode reduces the no load supply current to 146µA. Shutdown supply current is reduced to 2µA when the enable pin is pulled low. TI TPS54560/TPS54560-Q1 features a wide switching frequency range that allows either efficiency or external component size to be optimized. Output current is limited cycle-by-cycle. Frequency foldback and thermal shutdown protects internal and external components during an overload condition. This step down regulator is ideal for use in a variety of applications, including industrial automation and motor control. The TPS54560-Q1 devices are AEC-Q100 qualified for automotive applications.Features
- High efficiency at light Loads with pulse skipping Eco-mode
- 92mΩ high-side MOSFET
- 146µA operating quiescent current and 2µA shutdown current
- 100kHz to 2.5MHz fixed switching frequency
- Synchronizes to external clock
- –40°C to +150°C TJ operating range
Applications
- Industrial automation and motor control
- Vehicle accessories
- GPS
- Entertainment
- USB dedicated charging ports and battery chargers
- 12V, 24V and 48V Industrial, automotive, and communications power systems
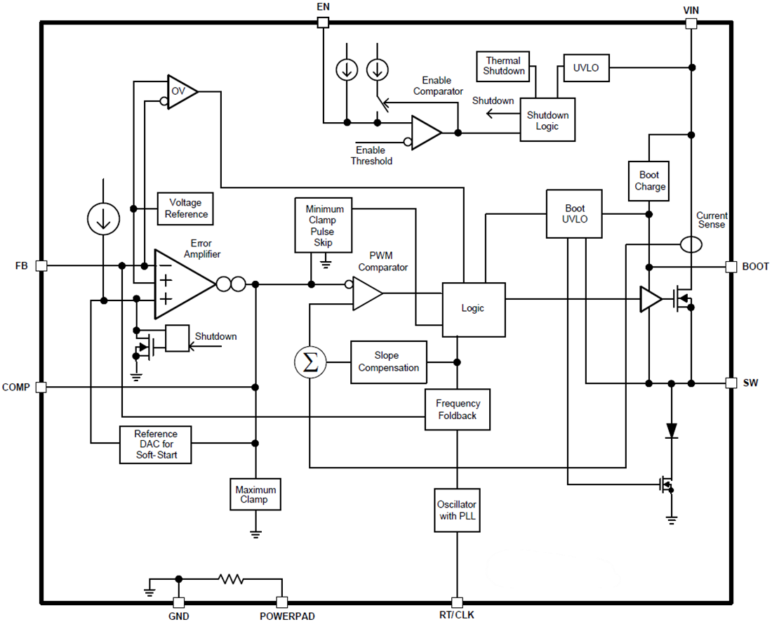
Functional Block Diagram
View Results ( 7 ) Page
| Artikelnummer | Datablad | Beskrivning |
|---|---|---|
| TPS54560QDDAQ1 | ![]() |
Switchande spänningsregulatorer Auto 60V 5A SD Reg A 595-TPS54560BQDDAQ1 A 595-TPS54560BQDDAQ1 |
| TPS54560BDDA | ![]() |
Switchande spänningsregulatorer 4.5-V to 60-V input 5-A step-down DC-D A A 595-TPS54560BDDAR |
| TPS54560BQDDARQ1 | ![]() |
Switchande spänningsregulatorer 4.5V to 60V Input 5 A Step-Down DC-DC C A 595-TPS54560BQDDAQ1 |
| TPS54560QDDARQ1 | ![]() |
Switchande spänningsregulatorer Auto 60V 5A SD Reg A 595-TPS54560BQDDARQ A 595-TPS54560BQDDARQ1 |
| TPS54560BDDAR | ![]() |
Switchande spänningsregulatorer 4.5-V to 60-V input 5-A step-down DC-D A A 595-TPS54560BDDA |
| TPS54560BQDDAQ1 | ![]() |
Switchande spänningsregulatorer 5A Step-Down DC-DC C onverter w/Eco-mode A 595-TPS54560BQDDARQ1 |
| TPS54560DDA | ![]() |
Switchande spänningsregulatorer 60V Input 5 A SD DC- DC Cnvtr A 595-TPS5 A 595-TPS54560DDAR |
Publicerad: 2013-04-05
| Uppdaterad: 2022-03-11

