Texas Instruments TPS562201/TPS562208 Step-Down Converters
Texas Instruments TPS562201/TPS562208 Synchronous Step-Down Converters are simple, easy-to-use, 2A synchronous step-down converters in SOT-23 package. These devices are optimized to operate with minimum external component counts and to achieve low standby current. These switch mode power supply (SMPS) devices employ D-CAP2 mode control providing a fast transient response. They also support both low equivalent series resistance (ESR) output capacitors such as specialty polymer and ultra-low ESR ceramic capacitors with no external compensation components. The TPS562201 operates in pulse skip mode, which maintains high efficiency during light load operation.Features
- TPS562201 and TPS562208 2A converter integrated 140mΩ and 84mΩ FETs
- D-CAP2™ Mode control with fast transient response
- 4.5V to 17V Input voltage range
- 0.76V to 7V Output voltage range
- Pulse-skip mode (TPS562201) or continuous current mode (TPS562208)
- 580kHz Switching frequency
- Low shutdown current less than 10µA
- 2% Feedback voltage accuracy (25°C)
- Startup from the pre-biased output voltage
- Cycle-by-cycle overcurrent limit
- Hiccup-mode overcurrent protection
- Non-latch UVP and TSD protections
- 1.0ms Fixed soft-start
Applications
- Digital TV power supply
- High definition Blu-ray™ disc players
- Networking home terminal
- Digital Set-Top Box (STB)
- Surveillance
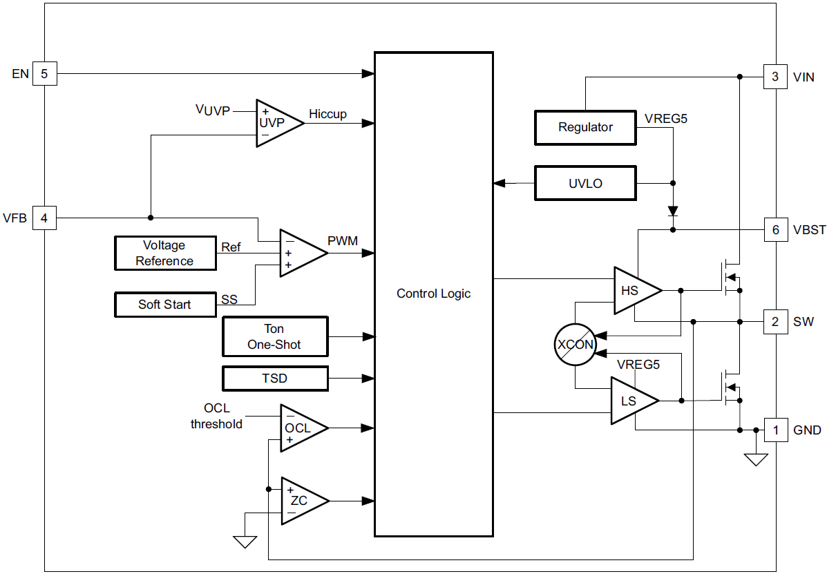
Functional Block Diagram
Publicerad: 2016-03-30
| Uppdaterad: 2022-03-11
