Texas Instruments TPS56C230 12A Synchronous Buck Converters

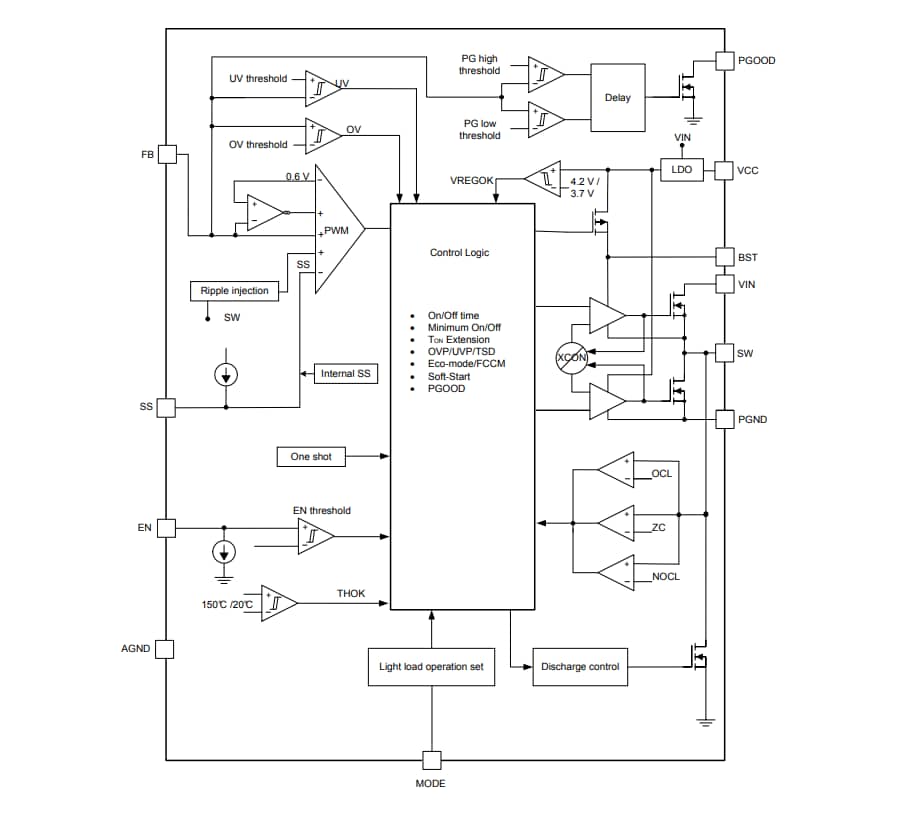
Texas Instruments TPS56C230 12A Synchronous Buck Converters can be used in a wide variety of applications since it draws low standby current and requires few external components. The TPS56C230 features a D-CAP3 control that provides a fast transient response and excellent line and load regulation with internal compensation. The converters have a proprietary circuit that allows the device to support low equivalent series resistance (ESR) output capacitors such as specialty polymer and ultra-low ESR ceramic capacitors.

The TPS56C230 12A synchronous buck converters offer a MODE pin to set Eco-mode or FCCM mode for light-load operation. Eco-mode maintains high efficiency during light load operation, and FCCM mode operations keep output ripple small at light load. The TPS56C230 supports both internal and external soft-start time options. The device has an internal fixed soft-start time of 1.2ms, but if the application needs a longer soft-start time, the external SS pin can be used to connect an external capacitor. The TPS56C230 integrates the power good indicator and provides an output discharge function. It supplies complete protection, including OVP, UVP, OCP, OTP, and UVLO.

The Texas Instruments TPS56C230 provides a junction temperature specified from -40°C to +125°C and is available in a 20-pin 3.0mm x 3.0mm HotRod package.

Features

  • 4.5V to 18V input voltage range 
  • 0.6V to 5.5V output voltage range 
  • Supports 12A continuous output current
  • D-CAP3™ architecture control for fast transient response
  • ±1% feedback voltage accuracy (25°C)
  • Integrated 17mΩ and 5.9mΩ FETs
  • Selectable Eco-mode™ and Forced Continuous Conductive Mode (FCCM) by MODE pin
  • 500kHz switching frequency
  • Adjustable soft-start time with default 1.2ms
  • Integrated Power Good indicator
  • Built-in output discharge function
  • Cycle-by-cycle over current protection
  • Non-latched over-voltage, under-voltage, over-temperature, and under-voltage lock-out protections
  • -40°C to +125°C operating junction temperature
  • 20-pin 3.0mm × 3.0mm HotRod™ VQFN package
  • Pin to pin compatible with 8A TPS568230

Applications

  • DTV and set-top box
  • PC and industrial PC
  • Wired networking
  • Distributed power systems

Simplified Schematic

Schematic - Texas Instruments TPS56C230 12A Synchronous Buck Converters

Functional Block Diagram

Block Diagram - Texas Instruments TPS56C230 12A Synchronous Buck Converters
Publicerad: 2019-11-25 | Uppdaterad: 2024-10-15