Texas Instruments TPS61094 60nA Bi-Directional Buck/Boost Converter

Texas Instruments TPS61094 60nA Bi-Directional Buck/Boost Converter is a synchronous bi-directional buck/boost converter with a bypass switch. The device provides a power supply solution for smart meter and supercapacitor backup power applications. The TPS61094 has a wide input voltage range and output voltage up to 5.5 V. When the TPS61094 works in Buck mode and charges the supercapacitor, the charging current and the termination voltage are programmable with two external resistors. When the TPS61094 works in Boost mode, the output voltage is programmable with an external resistor.

During automatic Buck or Boost mode (EN = 1, MODE = 1), when the input power supply is applied, the device bypasses the input voltage to the output while it is capable of charging a backup supercapacitor. When the input power supply is disconnected or lower than the output target voltage, the TPS61094 enters Boost mode and regulates output voltage from a backup supercapacitor. The TPS61094 consumes 60nA quiescent current in this mode. The TPS61094 also supports True shutdown mode (EN = 0, MODE = 1) and Forced bypass mode (EN = 0, MODE = 0). In True shutdown mode, the TPS61094 completely disconnects the load from the input supply. When supporting Forced bypass mode, the TPS61094 connects the load to the input voltage through a bypass switch and only consumes 4nA current to achieve long battery life.

Features

  • Wide voltage and current range
    • 0.7V to 5.5V input voltage range
    • 1.8V minimum input voltage for start-up
    • 2.7V to 5.4V setting range programmable boost output voltages
    • 1.7V to 5.4V setting range programmable buck charging termination voltages
    • 2.5mA to 600mA setting range programmable buck charging output currents
  • Adjustable current limit
  • Bypass mode
  • Enable mode
  • Light load efficiency
  • Synchronous rectification
  • Fixed UVLO
  • Ultra-low quiescent current
    • 60nA in boost mode or buck charging mode
    • 4nA in forced bypass mode
  • Four operation modes controlled by the MODE and EN pins
  • 2mm × 3mm, 12-pin WSON package
  • High efficiency and power capability
    • Minimum 1.4A inductor valley current limit
    • Two 60mΩ (LS)/140mΩ (HS) MOSFETs
    • 100mΩ bypass switch resistance
    • 1MHz switching frequency
    • Auto snooze mode operation at light load
    • Up to 92.3% efficiency at VIN = 3V, VOUT = 3.6V, and IOUT = 10µA
    • Up to 96.3% efficiency at VIN = 3V, VOUT = 3.6V, and IOUT = 100mA
  • Rich protection
    • Output short-circuit
    • Thermal shutdown

Applications

  • Gas/water meters
  • Portable medical equipment
  • Energy harvest

Specifications

  • 0.7V to 5.5V input voltage range
  • 2.7V to 5.4V output voltage range
  • 2A typical switch current limit 
  • 1x regulated output
  • 500kHz to 1000kH switching frequency range
  • 0.0001mA typical Iq
  • 92% maximum duty cycle
  • Operating temperature ranges
    • -40°C to +125°C
    • -40°C to +85°C

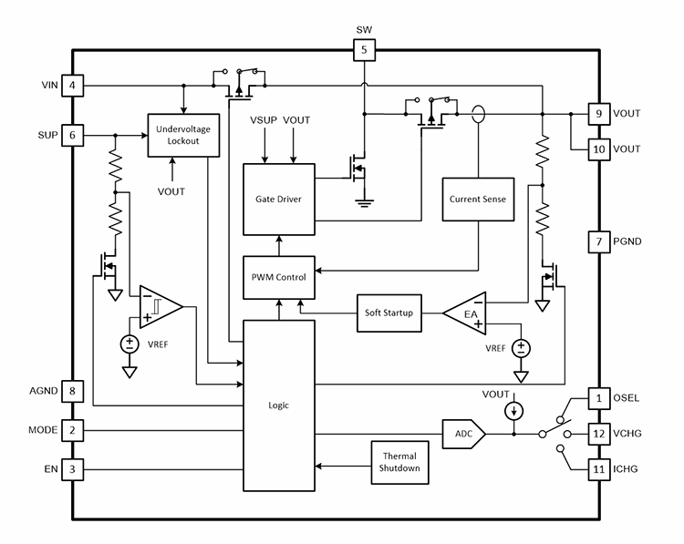
Block Diagram

Block Diagram - Texas Instruments TPS61094 60nA Bi-Directional Buck/Boost Converter
Publicerad: 2021-11-05 | Uppdaterad: 2022-03-11