Texas Instruments TPS6125xA 4A Boost Converter
Texas Instruments TPS6125xA 4A Boost Converter provides a power supply solution for battery-powered portable applications. With the input voltage ranging from 2.3V to 5.5V, the device supports the applications powered by the Li-Ion batteries with an extended voltage range. Different fixed output voltage versions of 4.5V, 4.7V, 5V, and 5.2V are available. The TPS6125xA supports up to 1500mA load current from a battery discharged as low as 3V. The TPS6125xA operates at a typical 3.8MHz switching frequency. The Texas Instruments TPS6125xA could be flexibly configured in Auto PFM, forced PWM, or ultrasonic mode. The Auto PFM mode could benefit from the high efficiency at the light load. The forced PWM operation can make the switching frequency be constant crossing the whole load range. The ultrasonic mode keeps the switching frequency always larger than 25kHz at any load condition to avoid acoustic noise.Features
- Wide input voltage range from 2.3V to 5.5V
- Fixed output voltages: 4.5/4.7/5.0/5.2V
- Two FETs integrated: 35mΩ LS-FET and 60mΩ HS-FET
- IOUT ≥ 1500mA continuously at VOUT = 5V and VIN ≥ 3V
- 42µA Quiescent current from the input
- 4A switching valley current limit
- 3.8MHz switching frequency
- Selectable auto PFM, forced PWM, and ultrasonic mode
- Support pass-through mode
- ±2% output voltage accuracy
- 600µs soft-start time
- Hiccup-mode short protection
- Load disconnection during the shutdown
- Thermal shutdown
- Total solution size < 25mm2
Applications
- Smartphones
- Portable speaker
- USB charging ports
- NFC PA supply
- Li-battery to 5V power conversion
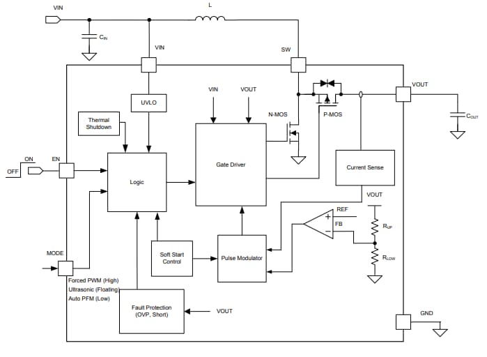
Block Diagram
Publicerad: 2017-05-24
| Uppdaterad: 2022-05-17
