Texas Instruments TPS62088/TPS6208xA Step-Down Converter
Texas Instruments TPS62088/TPS6208xA Synchronous Step-Down Converters are optimized for small solution sizes and high efficiency. Common battery technologies are supported with an input voltage range of 2.4V to 5.5V. At medium to heavy loads, the converter operates in PWM mode. It automatically enters Power Save Mode operation at a light load to maintain high efficiency over the entire load current range. The 4MHz switching frequency allows The Texas Instruments TPS62088/TPS6208xA to use small external components. Its DCS-control architecture achieves excellent load transient performance and output voltage regulation accuracy. Additional features like overcurrent protection, thermal shutdown protection, active output discharge, and Power Good are built-in.Features
- DCS-Control™ topology
- Up to 95% efficiency
- 26mΩ and 26mΩ internal power MOSFETs
- 2.4V to 5.5V input voltage range
- 4µA operating quiescent current
- 1% output voltage accuracy
- 4MHz switching frequency
- Power Save Mode for light load efficiency
- 100% duty cycle for the lowest dropout
- Active output discharge
- Power Good output
- Thermal shutdown protection
- Hiccup short-circuit protection
- Available in 0.8x1.2x0.5mm 6-pin WCSP
- Supports 12mm2 solution size
- Supports < 0.6mm height solution
Applications
- Solid-State Drives (SSDs)
- Wearable products
- Smartphones
- Camera modules
- Optical modules
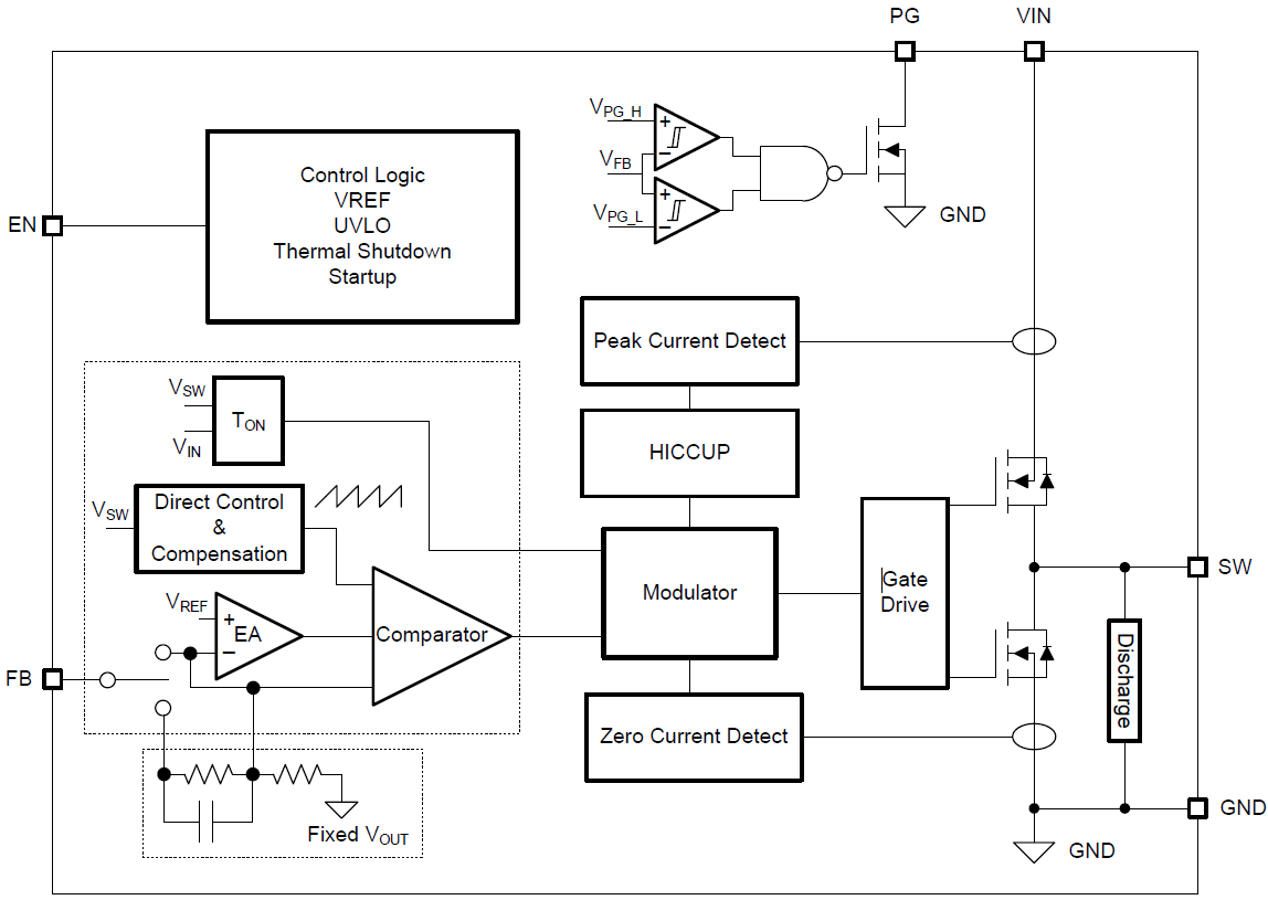
Functional Block Diagram
Publicerad: 2018-03-21
| Uppdaterad: 2022-10-31
