Texas Instruments TPS62125EVM-044 Evaluation Module
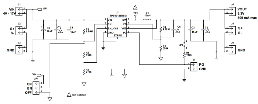
Texas Instruments TPS62125EVM-044 evaluation module is designed to help the user easily evaluate and test the operation and functionality of the TPS62125 step-down converter. This TI EVM converts a 4V to 17V input voltage to a regulated 3.3V output voltage that delivers 300mA. The TPS62125 contains an adjustable enable threshold and adjustable hysteresis feature. This means the input voltage at which the device enables and disables is fully programmable by the user. In the TPS62125EVM-044, the device is set to turn on at 6V and turn off at 4V. This feature can be bypassed by using jumper JP1, which overrides the programmed threshold voltages.Features
- 3V to 17V input voltage range
- Low power enabled comparator with typ. 6µA Quiescent current
- Adjustable enable threshold and hysteresis
- 1.2V to 10V output voltage range
- 13µA typical quiescent current
- Advanced DCS-Control™ scheme
- Up to 1MHz switching frequency
EVM Schematic
Publicerad: 2012-06-26
| Uppdaterad: 2022-03-11
