Texas Instruments TPS62135/TPS621351 Step-Down Converters
Texas Instruments TPS62135/TPS621351 Step-Down Converters are high efficiency and easy to use synchronous step-down DC-DC converters, based on the DCS-Control™ Topology. The device has a wide input voltage range of 3V to 17V, making it suitable for multi-cell Li-Ion and 12V intermediate supply rails. Each device provides 3.5A continuous output current. The Texas Instruments TPS62135 automatically enters Power Save Mode at light loads to maintain high efficiency across the whole load range. With that, these are well suited for applications that require connected standby performance, like ultra-low-power computers. With the MODE pin set to low, the switching frequency of the device is adapted automatically based on the input and output voltage. This technique is called Automatic Efficiency Enhancement (AEE™) and maintains high conversion efficiency over the whole operation range. It provides a 1% output voltage accuracy in PWM mode and therefore enables the design of a power supply with high output voltage accuracy.Features
- ±1% (PWM mode) output voltage accuracy
- 3V to 17V input voltage range
- 18µA typical quiescent current
- Output voltage from 0.8V to 12V
- Adjustable soft-start
- Precise ENABLE input allows
- User-defined undervoltage lockout
- Exact sequencing
- 100% duty cycle mode
- Automatic Efficiency Enhancement AEE™
- DCS-Control™ topology
- Available with active output discharge
- Optional HICCUP overcurrent protection
- Power Good output
- Available in 3mm×2mm VQFN package
Applications
- Standard 12V rail supplies
- POL for connected standby requirements
- POL supply from single or multiple Li-Ion batteries
- Gaming consoles, SSD drives
- Mobile and embedded computers
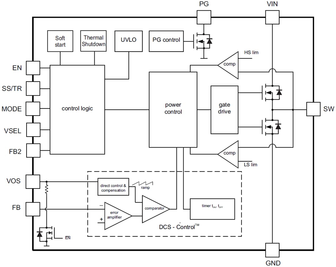
Functional Block Diagram
Publicerad: 2016-10-21
| Uppdaterad: 2022-03-11
